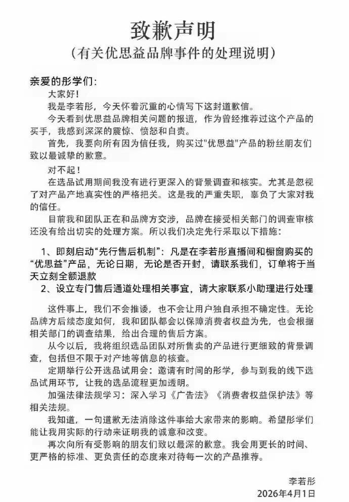
优思益被央视曝光是假澳洲进口后全网下架,曾带货该产品的李若彤火速发致歉声明,坦言选品时未核查产地真实性,是自己严重失职。她还宣布即刻启动先行售后,在其直播间、橱窗买过该产品的,无论是否开封都能当天全额退款,还会设专属售后通道。同天章小蕙也发声明致歉,承诺全渠道下单的用户可申请先行赔付退款。


优思益被央视曝光是假澳洲进口后全网下架,曾带货该产品的李若彤火速发致歉声明,坦言选品时未核查产地真实性,是自己严重失职。她还宣布即刻启动先行售后,在其直播间、橱窗买过该产品的,无论是否开封都能当天全额退款,还会设专属售后通道。同天章小蕙也发声明致歉,承诺全渠道下单的用户可申请先行赔付退款。

