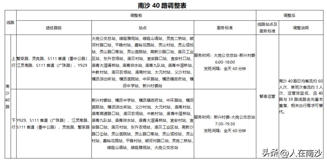
【南沙公交继续有大调整!多条公交停运和截短】南沙上一波公交路线大调整才过去没一个月的时间,现在又一波大调整陆续又来。4月3日南沙公交服务发布最新一波公交调整公示,从公示可以看到,多达29条公交路线有调整,甚至40路、61路短线、64路直接要停运。 至于调整的原因从其中的南沙64路就可以知道原因,官方表示这条公交线路日均客流约70人次,单班次客流约2人次,运营效益较低。 从通知可以看到,本次调整将在一个月后的5月2日起实施。目前市民可以于2026年5月2日前通过电子邮箱:nsjt2017@163.com提出意见和建议。 暂停运营:南沙40路、61路短线、64路快线 新增公交站:塘百路北站、智新六路南站、智新六路中站、智拓南五路口站、海澜路站 公交线路站点调整:南沙2路、5路、8路、9路、10路、13路、14路、15路、16路、21路、21路支线、24路、32路、37路、39路、44路、46路、48路、54路、56路、59路、63路、65路、65路快线、68路快线、G1路、G2路、G3路、W2路 其中比较受关注的调整是南沙32路。这条线路是大岗灵山学生往返广附南实的主要公交路线。调整之后直接截断了,去掉了广附南实继续往北的走的多个站点,部分父母表示不解。官方调整说明表示南沙32路日均客流约600人次,单班次客流约6人次,客流集中于广大附中-蕉门段(占比高达61%);其中大岗S111段32路与南沙49路、39路、G3路重复,相关出行需求可替代。 但经查,目前最近学校的广大附中南沙实验学校公交站仅有南沙32路一路公交车停靠,取消之后,学生要步行去往800米外的亭角大桥站或者庙北农场站乘坐。 另外还有多条公交线路服务时间也有调整,部分公交线路平峰时段发班间隔高达60分钟,错过一班车就要等一个钟了。 一边是电鸡各种严控,一边是新建地铁落地难,这边又迎来公交路线狂削。如何呢又能怎!

















