万益资讯网
商业航天是周末说的 我持有的中国卫通 海格通信 从解套 到盈利 还有雷科 这些都
2026-04-20 12:14:24
迪王带我回本
财经
商业航天是周末说的
我持有的中国卫通
海格通信
从解套
到盈利
还有雷科
这些都处于低位
稳稳地拿好
加油,奥利给
猜你喜欢
商业航天调整3个月以后逐步开始走出来了。我发过的文章已经数不清了!1月13日见顶
2026-04-20
雨流夜谈商业
标签:
商业航天
中国航天
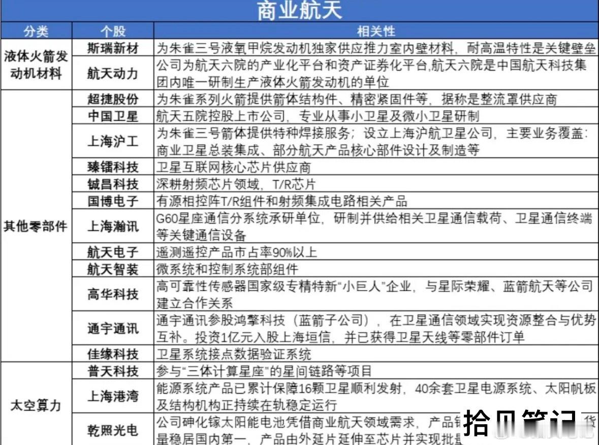
商业航天利好密集落地,万亿赛道主升浪开启(附核心标的)
2026-04-20
拾贝的笔记
标签:
商业航天
朱雀三号
蓝箭航天
星际荣耀
【商业航天+光纤光缆】8家核心上市公司1. 光迅科技(002281)
2026-04-21
盛世阿博
标签:
光纤
商业航天
光迅科技
长飞光纤
a股
这几份榜单都是围绕液冷算力、光通信CPO、商业航天三大主线整理的热门标的,只是分
2026-04-19
冬亦看商业
标签:
商业航天
cpo
亨通光电
康盛股份
商业航天它不再是空泛的概念,而是政策、技术、需求三重共振的硬赛道。国家要占频保轨
2026-04-15
萌哥来看盘
标签:
商业航天
4.19周末财经热点+核心事件驱动!1.光通信+算力租赁2.算力+液冷服务器
2026-04-19
金龙谈商业
标签:
商业航天
固态电池
芯片
连板高标(4月20日)6板--博云新材,商业航天+一季报预增;3板--株冶
2026-04-20
作手财鑫济华
标签:
商业航天
博云新材
株冶集团
天通股份
股票板块-有色金属
热门分类
推荐
热榜
军事
NBA
体育
社会
明星八卦
娱乐
财经
科技
汽车
历史
国际
游戏
动漫
公益
搞笑
商业
互联网
数码
国际足球
房产
家居
时尚
科学探索
职场
育儿
股票
教育
影视
情感
热点
中国军情
武器
中国南海
中国足球
亚洲杯
科比
综合体育
CBA
投资
楼市
大咖秀
外汇
创业
风口
SUV
豪车
概念车
优惠
新能源
美国
欧洲
朝日韩
俄罗斯
孕期
街拍
恋爱攻略
婚姻
正能量