万益资讯网
博锋共谈汽车的文章
之前其实说过很多次了,NX8想抢的不是什么“参数第一”的位置,它的意图是比较清晰
2026-04-07 19:19
之前其实说过很多次了,NX8想抢的不是什么“参数第一”的位置,它的意图是比较清晰
看专利还是能看到很多有意思的事情的。比如说,前几年,有家觉得“后备厢不可能全平”
2026-04-07 15:23
看专利还是能看到很多有意思的事情的。比如说,前几年,有家觉得“后备厢不可能全平”
哈哈哈哈 杰兰路和小鹏的关系没到位啊 这里头四月最重磅的消息没拿到
2026-04-07 15:21
哈哈哈哈 杰兰路和小鹏的关系没到位啊 这里头四月最重磅的消息没拿到
MONA M03的续航和能耗一直是不错的---这是XP最能讲好能耗基石的产品了。
2026-04-07 11:21
MONA M03的续航和能耗一直是不错的---这是XP最能讲好能耗基石的产品了。
以前卖车,前三个月爬小坡,再三个月改问题,半年后开始上量。现在卖车,头三个月销量
2026-04-07 09:15
以前卖车,前三个月爬小坡,再三个月改问题,半年后开始上量。现在卖车,头三个月销量
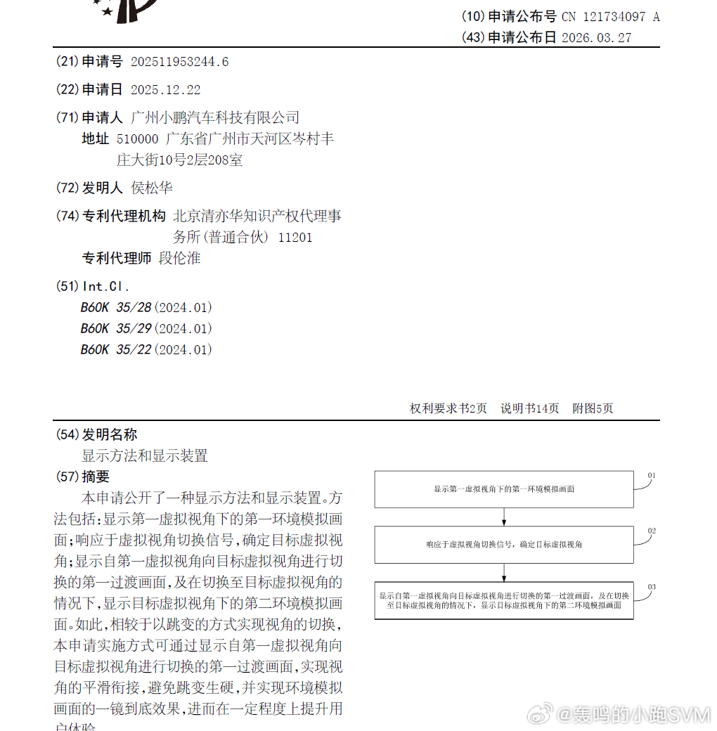
技术巡猎 小鹏汽车 显示方法和显示装置。这份专利讲的是智能座舱里一个很容易被
2026-04-07 08:21
技术巡猎 小鹏汽车 显示方法和显示装置。这份专利讲的是智能座舱里一个很容易被
华为一夜之间铺遍国企,这个我们讲过很多次了。不需要什么恶意揣摩。你想想就明白了。
2026-04-06 17:22
华为一夜之间铺遍国企,这个我们讲过很多次了。不需要什么恶意揣摩。你想想就明白了。
邂逅
2026-04-06 15:21
邂逅
销量什么的,都别急。很快,我们会有一些高级的东西。本来就不在一个段位上。我也不会
2026-04-06 14:21
销量什么的,都别急。很快,我们会有一些高级的东西。本来就不在一个段位上。我也不会
目前比亚迪 几款车的成交最低价。元up 7.17宋plua 11.58唐L 20
2026-04-06 10:16
目前比亚迪 几款车的成交最低价。元up 7.17宋plua 11.58唐L 20
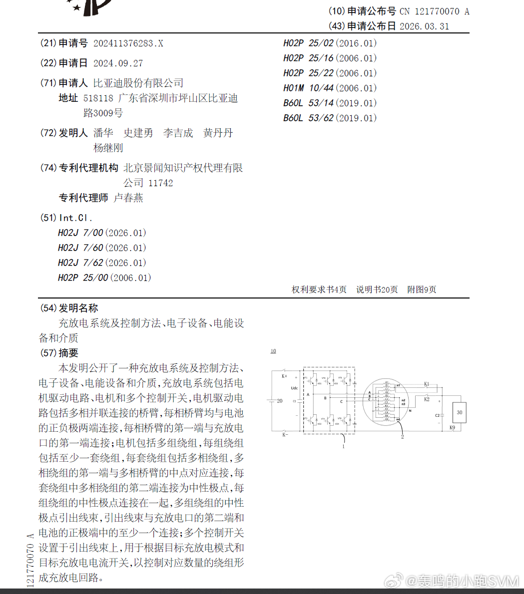
技术巡猎 比亚迪 充放电系统及控制方法、电子设备、电能设备和介质。新能源车对外供
2026-04-06 11:17
技术巡猎 比亚迪 充放电系统及控制方法、电子设备、电能设备和介质。新能源车对外供
钓鱼太容易了,不是吗?饵咸钩直就行了。^_^
2026-04-05 22:14
钓鱼太容易了,不是吗?饵咸钩直就行了。^_^
问界M6 太能了……
2026-04-05 20:21
问界M6 太能了……
新越野要来了。猜猜是谁家的。
2026-04-05 16:15
新越野要来了。猜猜是谁家的。
腾势成没成有那么难理解吗?腾势从2010年到现在,有16年了。五年前几个听过腾势
2026-04-05 12:16
腾势成没成有那么难理解吗?腾势从2010年到现在,有16年了。五年前几个听过腾势
特斯拉的cybertruck,是开售了啊。邻居的小孩哥已经提车了。 特斯拉
2026-04-05 12:23
特斯拉的cybertruck,是开售了啊。邻居的小孩哥已经提车了。 特斯拉
腾势的早期,实际上承载的,是中国汽车向高端化跃迁的愿景。十多年前,比亚迪与梅赛德
2026-04-05 12:20
腾势的早期,实际上承载的,是中国汽车向高端化跃迁的愿景。十多年前,比亚迪与梅赛德
技术巡猎 蔚来 一种车辆配电单元以及包含其的车辆。“保险丝烧了,换一个就完了”,
2026-04-05 09:16
技术巡猎 蔚来 一种车辆配电单元以及包含其的车辆。“保险丝烧了,换一个就完了”,
当年很多品牌都以自己的车能进入“极品飞车”为荣,后来赛车游戏多了,选择也多了。但
2026-04-04 14:12
当年很多品牌都以自己的车能进入“极品飞车”为荣,后来赛车游戏多了,选择也多了。但
小蓝灯,我印象最初是理想用的,后来华为系跟进了,后来小鹏跟进了,大家就都上了。这
2026-04-04 15:17
小蓝灯,我印象最初是理想用的,后来华为系跟进了,后来小鹏跟进了,大家就都上了。这
第一页
下一页
作者信息
博锋共谈汽车
感谢大家的关注
分类: 汽车
热门分类
推荐
热榜
军事
NBA
体育
社会
明星八卦
娱乐
财经
科技
汽车
历史
国际
游戏
动漫
公益
搞笑
商业
互联网
数码
国际足球
房产
家居
时尚
科学探索
职场
育儿
股票
教育
影视
情感
热点
中国军情
武器
中国南海
中国足球
亚洲杯
科比
综合体育
CBA
投资
楼市
大咖秀
外汇
创业
风口
SUV
豪车
概念车
优惠
新能源
美国
欧洲
朝日韩
俄罗斯
孕期
街拍
恋爱攻略
婚姻
正能量