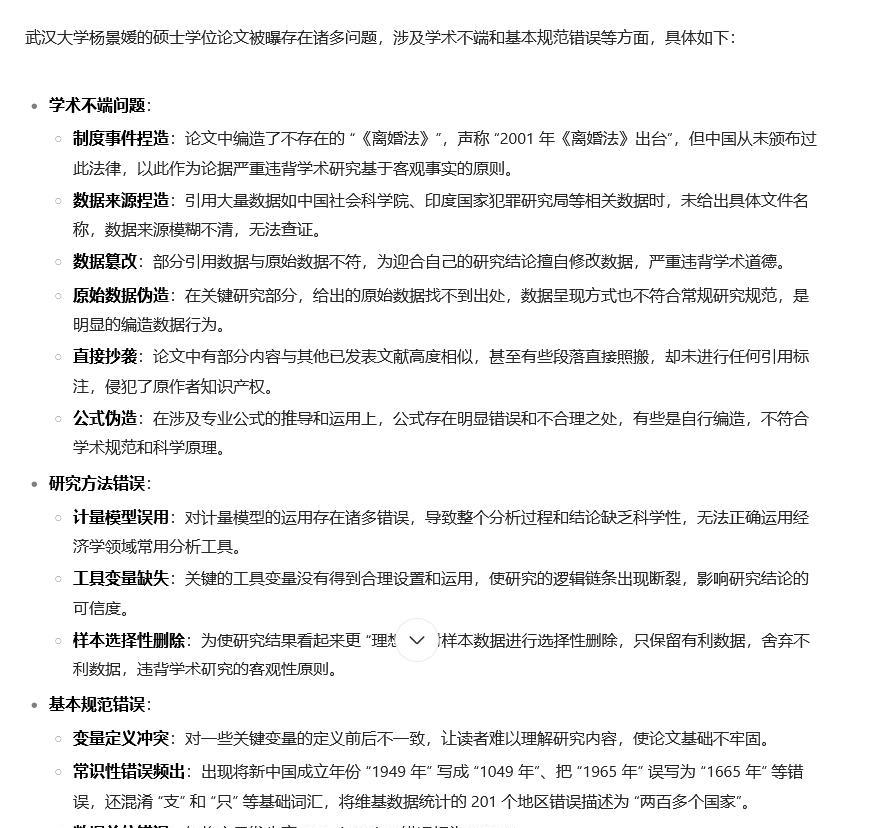
这种论文平如何能保研?杨景媛这论文问题就俩字:太离谱。 你想啊,写论文最基本的就是得内容靠谱吧? 可她倒好,居然学会了“虚构”,连国家有没有《离婚法》都能编,这就好比写篇关于手机的文章,硬说 “2020 年出了个《手机法》”,纯属瞎编。 数据更是没谱,要么没来源,要么改得面目全非,甚至自己瞎造数据,这就像做题时为了凑答案,硬改题目里的数字,一点规矩都不讲。 更过分的是抄别人的东西还不吭声,等于拿别人的作业当自己的交,这在上学时都是要挨批的,更别说学术研究了。 连新中国成立年份都能写成 “1049 年”,这不是马虎,是根本没把学术当回事,就像写作文把 “中国” 写成 “中园”,还到处是病句,看着就像糊弄事儿。 这种水平如何考入了武大? 武大真是什么人都有,可真是什么人能保研?


狗爷
拿着ai复制粘贴的吧
不忮不求 回复 07-31 18:19
Ai可没那么多错字
明道工作室
拿份小学毕业考试试卷给她考考?看能及格不?
不忮不求
那个硬拟合真是看得我目瞪狗呆,完全没干系的事儿硬捏在一起啊,不过…倒也符合人设
用户54xxx04
学校失去立德树人的根基 就已经失去办学的必要 建议取消5大办学资质
遗忘过去
把这个垃圾从地球上抺掉