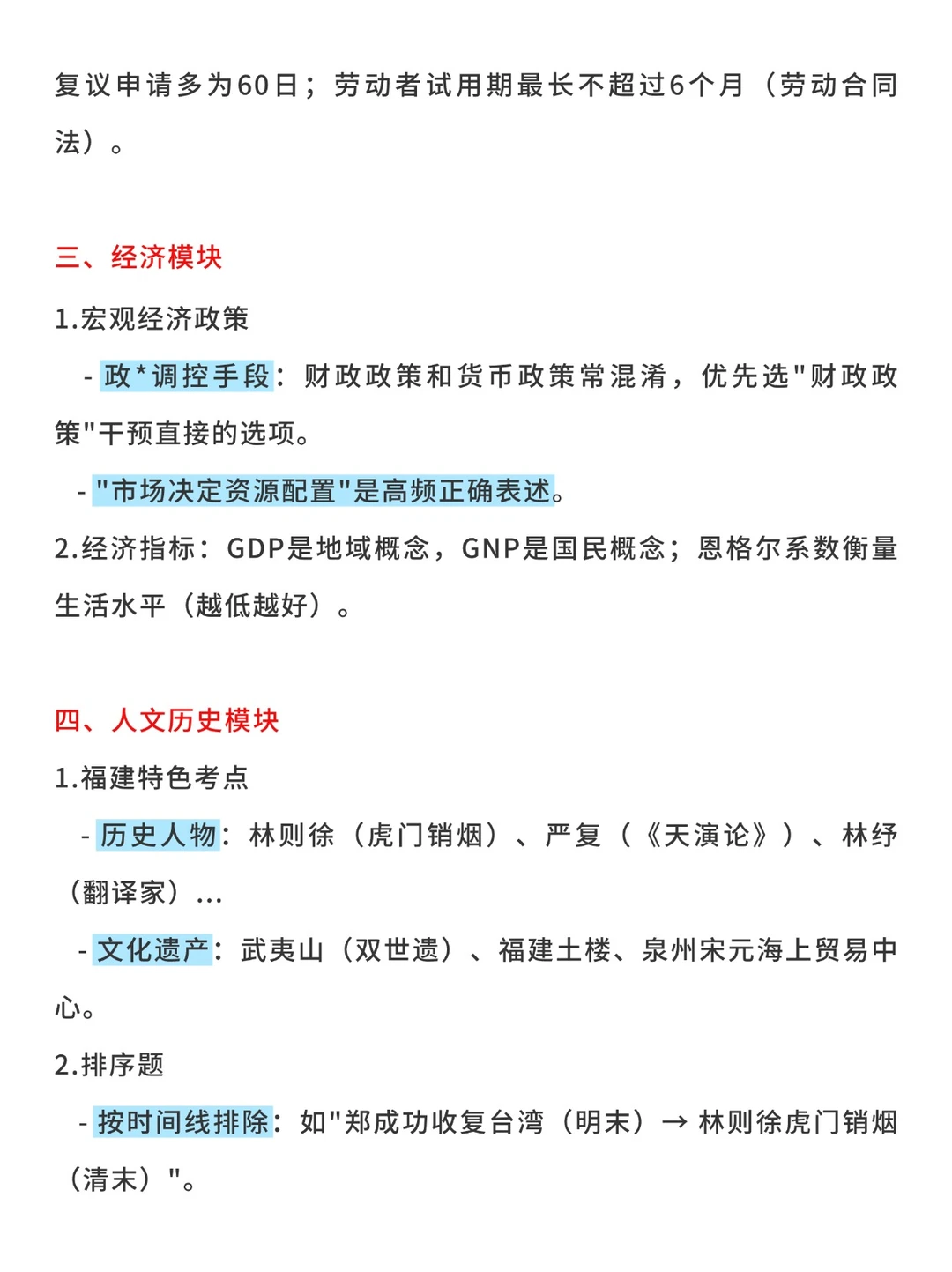
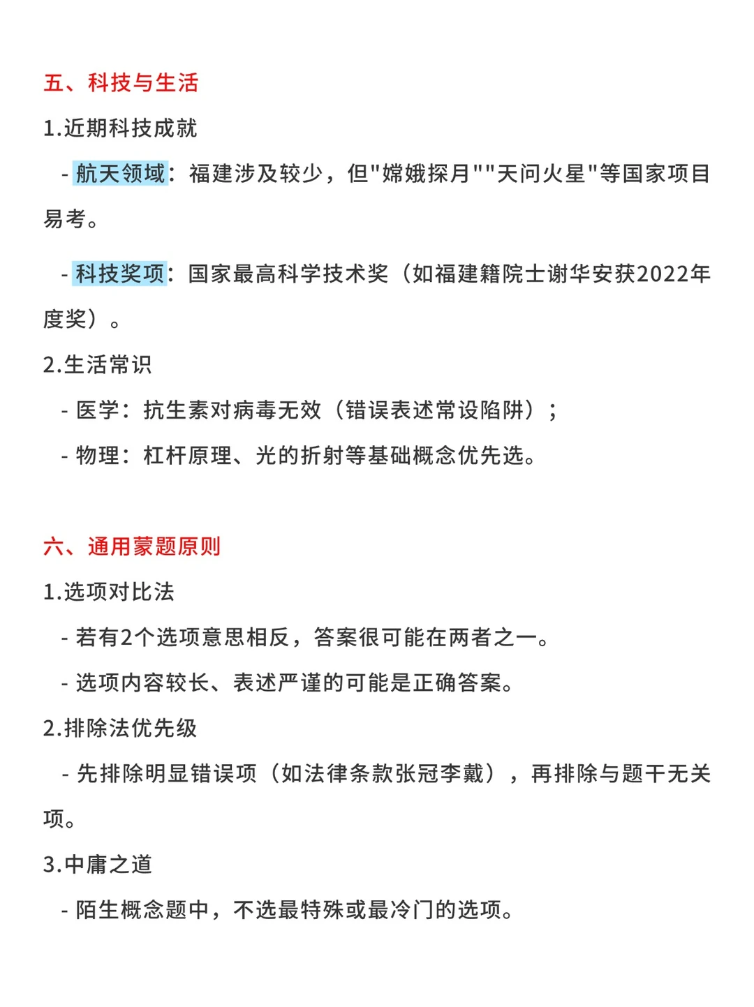
万益资讯网
提醒一下周日参加福建事业单位的人!
夏彤考编
2025-12-11 00:03:51
福建事业单位 考公 综合基础知识 公基 行测 福建511事业 福建事业单位考试 蒙题 综基
0
阅读:0
夏彤考编
感谢大家的关注
作者最新文章
1
福建511联考|泉州事业单位1629人➡️
2
广东统考蒙题技巧,事业单位各模块~
3
都是铁饭碗,考公考编区别终于清楚了!
4
姐要开始2025江苏巡考了!
5
0基础从3月22日开始备考福建事业单位!
6
广东省考结束后,还可以参加这些考试!
7
行测数量关系秒杀公式汇总✅
8
广东省考vs广东事业单位!考试内容差别
9
省考判断推理一个很笨但能全对的方法!
10
姐要开始江西巡考了!
热门分类
推荐
热榜
军事
NBA
体育
社会
明星八卦
娱乐
财经
科技
汽车
历史
国际
游戏
动漫
公益
搞笑
商业
互联网
数码
国际足球
房产
家居
时尚
科学探索
职场
育儿
股票
教育
影视
情感
热点
中国军情
武器
中国南海
中国足球
亚洲杯
科比
综合体育
CBA
投资
大咖秀
外汇
创业
风口
SUV
豪车
概念车
优惠
新能源
美国
欧洲
朝日韩
俄罗斯
孕期
街拍
婚姻
正能量
教育
TOP
1
大学时期的刘亦菲也美得让人惊叹[哭哭]
2
这样演高中生是不是有点过分了
3
越南表妹阿香一天比一天漂亮05年在校大学生河内国际学院2026年6
4
在读硕士的杨春燕,在教室上课时被警方带走。老师一脸惊讶地说:“是不是抓错人了?”
5
全球最难学的语言时常
6
广东省教育厅今天刚刚发布:中山大学,华南理工大学,暨南大学,华南农业大学,南方医
7
高中有个学生,复读了8年,就为了考自己想去的大学。然而这8年,他的程度到了连老师
8
一个黑人搭讪两个女大学生,这两个女大学生欣然接受,和黑人热情交谈,而且还用英语交
9
语文老师连夜哭晕在厕所
10
到了高中你会发现:很多人一到高中,就把目标定为211、985,但到了高二,发
教育
最新文章
1
广东省教育厅今天刚刚发布:广东科技学院,广东邮电职业技术学院,广东第二师范学院,
2
31岁留学女博士王哲,与26岁美国男伴发生关系后,发现男伴皮肤有严重问题。让男伴
3
厦大“精日女”田佳良的堕落之路:从学霸到全民唾弃真没想到啊,表面看着那么
4
太震惊了!在人称“三包校长”的抽屉里,竟然不是放着教材等与教育有关的东西。而
5
老家有个职高,叫培X中学,全称忘记了,老家人一般叫培ji中学。我一开始还不完全理
6
“真想不通问题出在哪!”一位妈妈发文:女儿小学每科稳定在96分以上,偶尔还拿满分
7
一觉醒来,教育局又出新规了,好多家长估计睡不着了!多地开始实施了!雪假
8
六年,60万补课费,砸进去了……一位家长为了孩子能考个好成绩,六年花了60万
9
英国学术大佬为啥跑浙大教书?他说:教中国学生太上头!剑桥大学副校长级别的生物制药
10
这样演高中生是不是有点过分了