万益资讯网

广湛高铁通车即遇冷,为何不走高信化廉

粤来粤好的世界观 2025-12-31 18:15:22
广州 高铁 城市交通规划 交通 轨道交通 高铁出行 广东 湛江 粤西

0 阅读:11

猜你喜欢

呆蛙这次黑得还算有进步,至少没说大陆高铁座位没靠背。[呲牙笑]

呆蛙这次黑得还算有进步,至少没说大陆高铁座位没靠背。[呲牙笑]

高铁
去非 2026-01-01

全国第一!广州地铁地铁客流再上一个台阶,勇闯历史新高!大家要记得这个日子202

全国第一!广州地铁地铁客流再上一个台阶,勇闯历史新高!大家要记得这个日子202

广州东东哥 2026-01-01

周深跨年杀疯了!跨6台赶场+高铁55分钟换乘,邀你解锁双向奔赴的新年浪漫跨

周深跨年杀疯了!跨6台赶场+高铁55分钟换乘,邀你解锁双向奔赴的新年浪漫跨

【2评论】【2点赞】

跨年 周深 高铁 洛天依
乡野娱老太 2025-12-30

手腕伤第3周,李盈莹回哈尔滨吃铁锅炖高铁到站那天零下26度,她没戴护腕,右

手腕伤第3周,李盈莹回哈尔滨吃铁锅炖高铁到站那天零下26度,她没戴护腕,右

哈尔滨 高铁
迷茫的洋葱 2026-01-01

我的越南朋友说,你们根本不懂越南,国民看到穷国老挝、印尼都有高铁,自己没有,给了

我的越南朋友说,你们根本不懂越南,国民看到穷国老挝、印尼都有高铁,自己没有,给了

【13评论】【12点赞】

越南 老挝 印尼
掘密探索家 2025-12-30

兰渝高铁,重庆也推不动了,什么时候才会修?等四川icon把兰渝高铁纳入省里规划的

兰渝高铁,重庆也推不动了,什么时候才会修?等四川icon把兰渝高铁纳入省里规划的

【4评论】

高铁 重庆 四川省 四川社会新闻
金轨纳福 2025-12-28

200万沭阳人翘首以盼的高铁规划迟迟得不到批复,现在公开的原因是高铁有关平行线的

200万沭阳人翘首以盼的高铁规划迟迟得不到批复,现在公开的原因是高铁有关平行线的

【1评论】

高铁 沭阳 徐州 江苏社会新闻
天空之城之山塘街 2025-12-28
粤来粤好的世界观

粤来粤好的世界观

感谢大家的关注

热门分类

推荐 热榜 军事 NBA 体育 社会 明星八卦 娱乐 财经 科技 汽车 历史 国际 游戏 动漫 公益 搞笑 商业 互联网 数码 国际足球 房产 家居 时尚 科学探索 职场 育儿 股票 教育 影视 情感 热点 中国军情 武器 中国南海 中国足球 亚洲杯 科比 综合体育 CBA 投资 大咖秀 外汇 创业 风口 SUV 豪车 概念车 优惠 新能源 美国 欧洲 朝日韩 俄罗斯 孕期 街拍 婚姻 正能量

© CopyRight 2010-2026 万益资讯网(www.wanyishang.com)

粤ICP备2022014661号 邮箱:181046773#qq.com

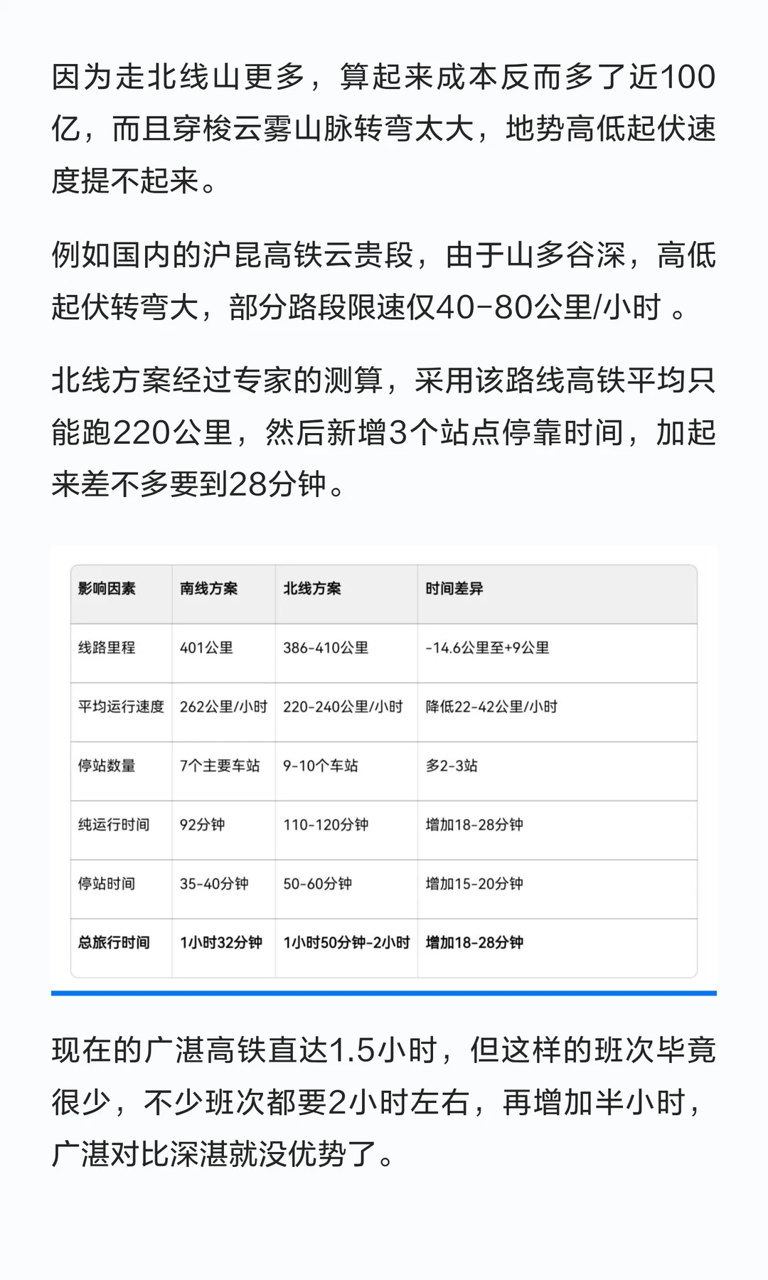
声明:部分文章摘自互联网,如有侵权,麻烦告知删除。