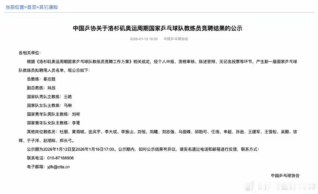
1月12日下午4点,中国乒协官宣,全新的教练团队出炉,最让人关注的是总教练、副总教练、男队主教练、女队主教练人选,如今尘埃落定! 在李隼退休后,总教练人选成为最大悬念!49岁的中国乒协副主席秦志戬当选新一任总教练,全面统筹洛杉矶奥运周期的备战和比赛,他曾担任马龙、许昕的主管教练!结果在意料之中,毕竟李隼之后,秦志戬是最有威望的人选! 肖战此前担任混双组长,如今成为副总教练,职位明显提升了!在洛杉矶奥运周期,肖战将负责混双、男双、女双等双打项目,实至名归! 王皓继续担任男队主教练,马琳女队主教练!在刚刚结束的WTT多哈冠军赛,国乒参加男单和女单两个项目,然而只获得0冠1亚,成绩远远没有达到预期。尤其是男队,未来的发展让人担忧,林诗栋暂时还是难以扛大梁,在多哈冠军赛输给了张禹珍,无缘打进决赛!王皓作为男队的一把手,他自然也有责任,不过乒协依旧选择重用和信任他!不过可以预知的是,如果樊振东不回归,国乒男队在这个奥运周期,将面临非常大的压力! 马琳继续执掌女队,也是比较合理的安排!虽然国乒在多哈冠军赛女单项目,只拿到了1枚银牌,球员状态有起伏很正常,王曼昱3-4不敌德国老将韩莹,这也是超级大冷门,在积极调整之后,相信鳗鱼会很快找回统治力,而且,女队的孙颖莎、王曼昱、蒯曼、陈幸同、王艺迪等主力阵容,放在国际赛场,依旧是无敌的存在!对比王皓,马琳压力小很多,他只需要保证几位核心打出正常水准即可! 值得一提的是,现在王励勤不仅是乒协主席,他还是体育总局乒羽管理中心副主任,还兼管羽毛球,所以乒乓球项目的很多事情,除了王励勤之外,现在话语权最重的是秦志戬了!




艺林信步
我猜对了一半。肖战任副总教练,前所未有的副总教练是专为负责双打的肖战而设。和马琳、王皓并列对用人有难度,只有比马王官大半级才不至于从马王那里调用人发生尴尬!王皓肯定与总字辈无缘,因为男队成绩并不稳定,弄得不好今后弃教也未可知!秦志戬任总教练出乎意料,因为他本就是乒协副主席,看来教练队伍中能担当大任的难找!
用户10xxx77
乒羽中心主任也是乒协副主席,怎么对小编来说,一点存在感都没有。
英特纳尔
?????
朝阳
马龙年纪轻轻,这么早从什么政?
用户10xxx38
其实让刘国梁再次出任男队主教练,我个人觉得还是可以的。大家觉得呢?
用户10xxx67
千年老二有什么资格当男队主教练?把小石头带出阴影来了。
臻果粒
秦不还是刘某梁时期的旧将
随风云
未来总教练组:马琳王皓
阿宝
3年之内变成二流了,后继无人
用户10xxx81
王皓三次奥运亚军,缺的就是最后一口气,你还指望他能带出一拼到底的弟子?
用户14xxx76
大球不行,小球也完蛋了
钓鱼老人
樊振东回来吧!你不回队友嘴巴被人抽好疼!
大浪掏沙 回复 01-13 17:01
樊振东他能回来代表国家队打球吗?不会的!你明天去请他出山,他一定能出来打球!
孤独游侠
继续努力饭圈,非梁莫数啊!加油!
Sqhr
这人事安排正常合理。总教练非秦志戬莫属,肖战出任副总理所应当。