万益资讯网
PMO,你越是这样,领导越是愿意支持你【文
职场滚雪球
2026-01-23 00:28:28
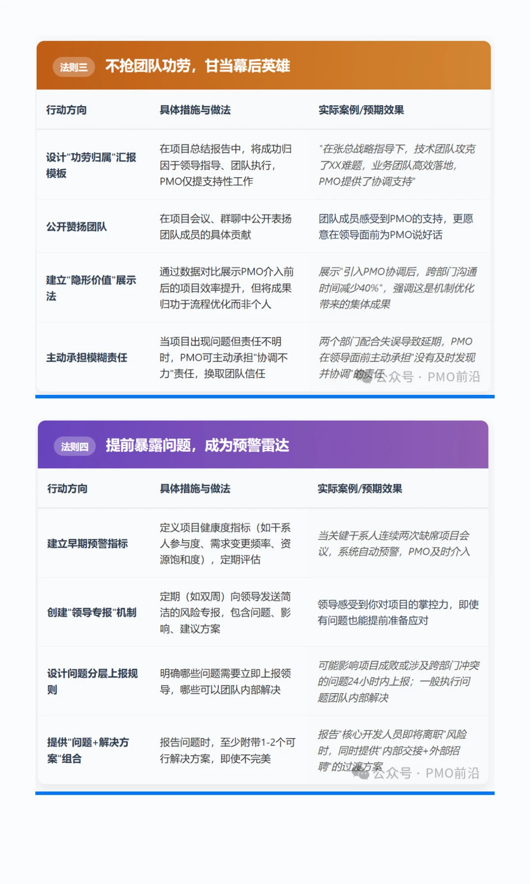
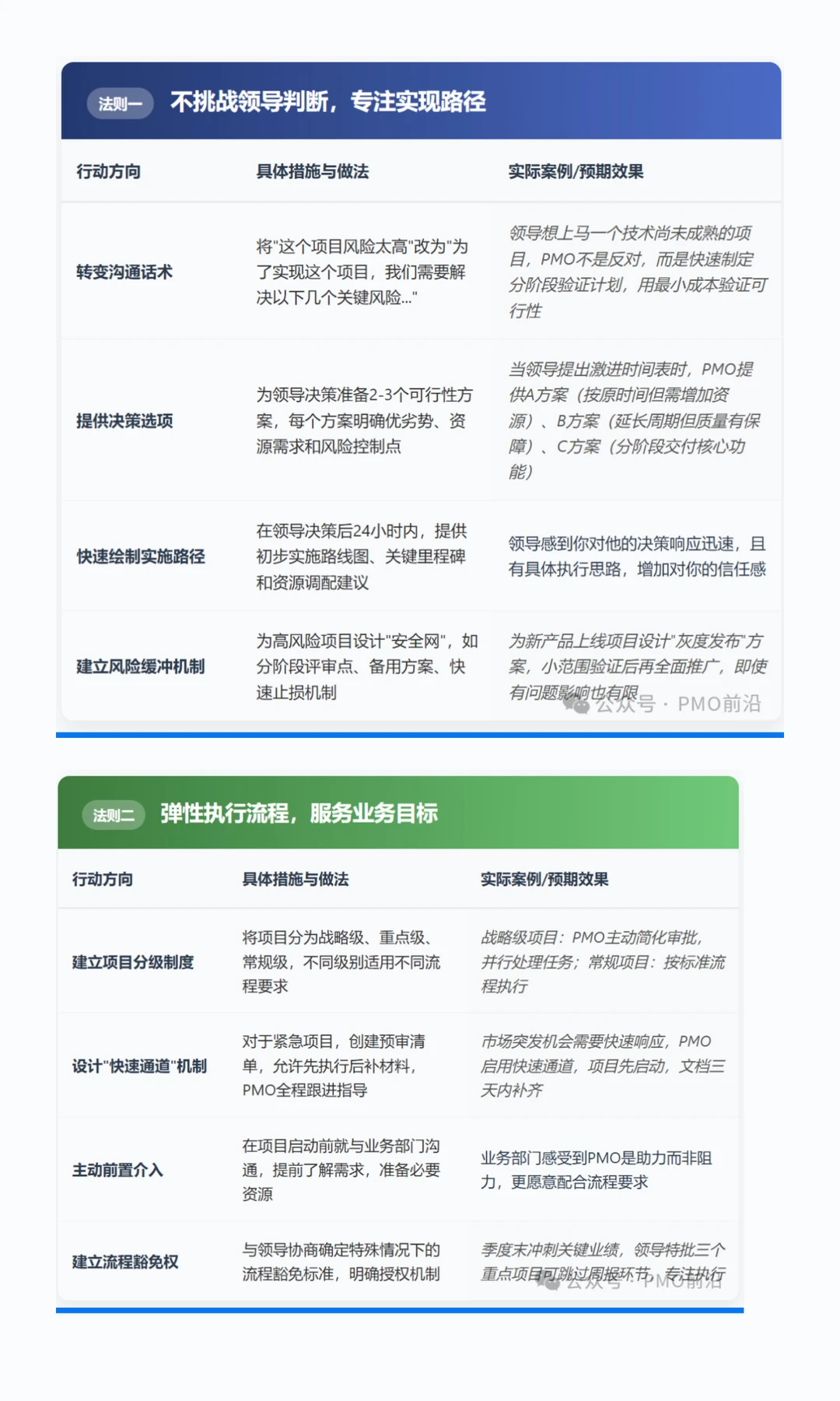
[爱心]你们的PMO在公司被认可吗? PMO夹在战略与执行之间、高层与业务之间、流程与效率之间,处境微妙。 很多人以为,PMO只要把项目管好、流程做规范、报告写清楚,自然会被重视。 然而事实并非如此,PMO应该如何做才能赢得领导和老板的支持和认可呢? 还有具体有哪些措施呢?
0
阅读:0
职场滚雪球
感谢大家的关注
作者最新文章
1
一张图掌握绩效考核详细流程V3.0
2
你发现了没?在一个公司里但凡你和领导发生
3
沟通能力强的项目经理,说话时有这几个方
4
项目经理,你的一切痛苦,都源于对人性的
5
PMO,你越是这样,领导越是愿意支持你【文
6
【内推】最近几个PMO,项目经理,项目部经理
7
领导看重的,从来就不是你干了多少活,而是
8
管理者要懂得向上管理与向下管理
9
思考力|5W1H分析法:让思考更系统全面,不
10
商品部2025年年终总结及2026年工作规划
热门分类
推荐
热榜
军事
NBA
体育
社会
明星八卦
娱乐
财经
科技
汽车
历史
国际
游戏
动漫
公益
搞笑
商业
互联网
数码
国际足球
房产
家居
时尚
科学探索
职场
育儿
股票
教育
影视
情感
热点
中国军情
武器
中国南海
中国足球
亚洲杯
科比
综合体育
CBA
投资
大咖秀
外汇
创业
风口
SUV
豪车
概念车
优惠
新能源
美国
欧洲
朝日韩
俄罗斯
孕期
街拍
婚姻
正能量
职场
TOP
1
优雅紫调穿搭真的能让职场女性魅力爆棚!比如一件薰衣草紫的西装外套,柔和又不失正式
2
江西九江一个班主任正在办公室批评一个女孩。她问:“你妈妈是做什么工作的?”女孩回
3
一个同事辞职了,说晚上请大家吃个饭,我们办公室十几个人全部都去了,大家差不多点了
4
蓝色V领连衣裙简直是高端女神范儿的标配,商务场合穿它气场直接拉满!束腰让身材
5
老板把我叫进办公室说:“你那项目奖金批下来了,整整20万,下午去财务签个字就行。
6
刷到一张董明珠办公室的照片,我愣了半天。墙上挂的,不是什么“天道酬勤”,也不是
7
我上了一个厕所,回来发现同事拿着我的烟给其他人散。我当场就发火了,对着同事说:“
8
林间清风遇从容绿意漫染的林间,清风穿过枝叶簌簌作响,她身着简约的白衫黑裤,
9
黑裤垂垂,就是一句大实话。一条够垂的黑色西裤,把大腿赘肉全藏住,走路自带鼓
10
意外拍摄美女在办公室电脑上竟然看起了有“色”电影,完全没察觉到后面有人,这
职场
最新文章
1
黑裤垂垂,就是一句大实话。一条够垂的黑色西裤,把大腿赘肉全藏住,走路自带鼓
2
刷到一张董明珠办公室的照片,我愣了半天。墙上挂的,不是什么“天道酬勤”,也不是
3
工厂爆炸余波未消报表数字让人窒息一线裁掉12%,办公室却多8%?这哪是增
4
董明珠的话,含金量还在上升!看了牢a“斩杀线”,头皮发麻……她直言不敢用
5
江西九江一个班主任正在办公室批评一个女孩。她问:“你妈妈是做什么工作的?”女孩回
6
医生休班在家。感觉头有点晕,出于职业敏感,下意识的去摸摸了鼻尖,没摸到,再试了一
7
38岁的老同事突然走了,急性心梗,抢救两小时没留住,办公室里没人敢相信这事。前
8
浅衫在职场,自在舒展暖白的办公灯漫过工位,落在浅棕简约短款上衣的面料上,利
9
今天在办公室闲聊,居然发现几个男同事的工资卡都在老婆手里,平时想买包烟抽都要向老
10
35岁一过,职场大姐们集体把宽松衫扔进衣柜。她们换上紧绷的legging