最近深圳水贝那边出大事了!一家开了12年的珠宝公司,叫某睿珠宝,突然就爆雷了。好

半勺甜蜜 2026-01-28 19:56:16

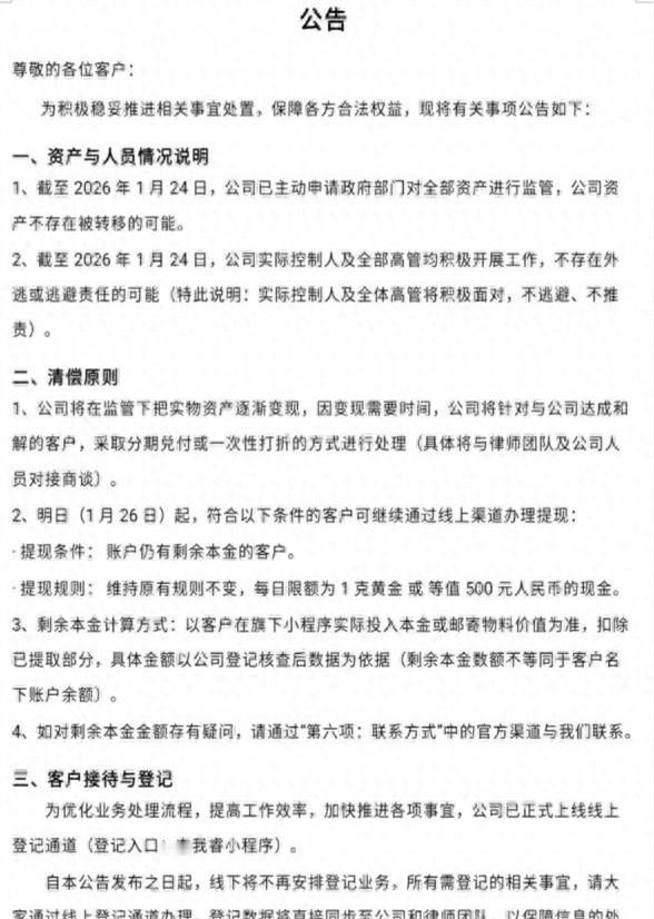
最近深圳水贝那边出大事了!一家开了12年的珠宝公司,叫某睿珠宝,突然就爆雷了。好多人在他们家投的钱、存的黄金,现在想取都取不出来,急得不行。 1月28号的时候,罗湖区政府已经明确说了,成立了专门的工作专班在查这事,虽然没说具体有多少钱被套住,但听说不少人血本无归,有人最多投了几百万。 先跟大家捋捋这事儿咋发生的,某睿本来是在水贝做黄金原料批发的,在圈里也干了十几年了,按理说也算老牌企业。但不知道从啥时候开始,他们不老实做实体生意了,搞了个线上平台,专门拉人来“炒黄金”“炒白银”。 他们玩的套路,说是什么“实物黄金买卖”,你可以全款买,也能选“定价交易”。听着挺玄乎,其实就是你交几十块钱保证金,就能锁定一个金价,以后再按这个价买卖。更绝的是,还能“买涨买跌”,相当于赌金价涨跌,最高能放大40倍杠杆,简单说就是投1块钱能当40块钱用,赢了赚得多,输了也亏得快。 转折点就在2026年初,国际金价不是疯涨嘛,这一下某睿扛不住了,因为太多人赌涨赚了钱,公司根本拿不出那么多钱兑付。提现也越来越难,到今年1月,干脆停止新用户注册,还一个劲提高保证金,最后直接不让提现、不让提黄金了,挤兑潮一下子就爆发了。 现在好多受害者都跑到他们水贝的办公室去要说法,结果发现楼层都被封了,只能在楼下等着。有人说自己当初就是看着“实物黄金”靠谱,想着稳当赚点钱,没想到是个坑;还有人是把养老钱、孩子学费都投进去了,现在急得直哭。根据大家自发统计,已经有上千人登记了损失,传闻没兑付的钱可能超过百亿,这数字想想都吓人。 现在政府成立了专案组,负责人也还在配合调查,但钱能不能追回来、啥时候能追回来,还都是未知数。 (图片来自网络视频)

0 阅读:56
半勺甜蜜

半勺甜蜜

感谢大家的关注