广东电视台曝光美宜佳售卖假烟事件、美宜佳被相关主管到微信约谈整改之后的新进展有了:今日,美宜佳发布部分门店烟草制品经营问题的阶段性处置通报:
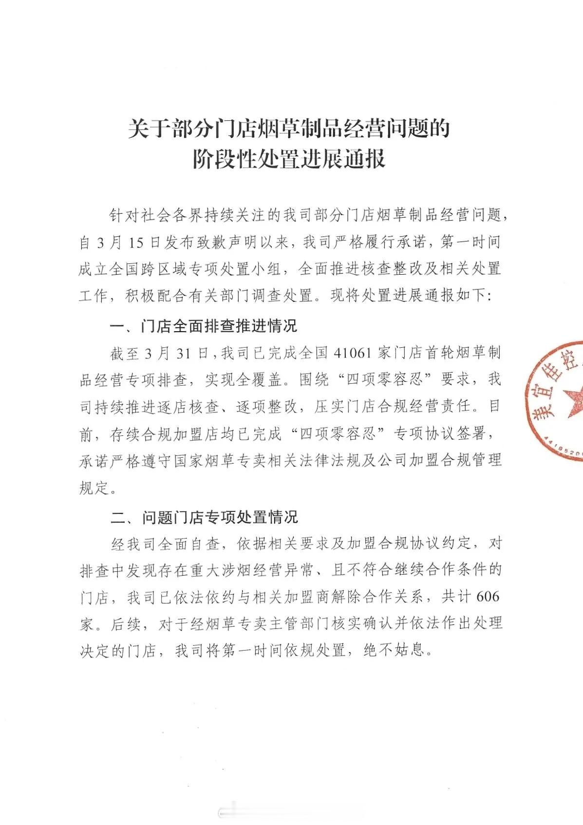
『截至 3 月 31 日,美宜佳已完成全国 41061 家门店首轮烟草制品经营专项排查,实现全覆盖。围绕“四项零容忍”要求,我司持续推进逐店核查、逐项整改,压实门店合规经营责任。目前,存续合规加盟店均已完成“四项零容忍”专项协议签署,承诺严格遵守国家烟草专卖相关法律法规及公司加盟合规管理规定。』
『经我司全面自查,依据相关要求及加盟合规协议约定,对排查中发现存在重大涉烟经营异常、且不符合继续合作条件的门店,我司已依法依约与相关加盟商解除合作关系,共计 606 家。后续,对于经烟草专卖主管部门核实确认并依法作出处理决定的门店,我司将第一时间依规处置,绝不姑息。』
美宜佳通报假烟事件处置进展美宜佳已与606家加盟商解除合作关系

