万益资讯网
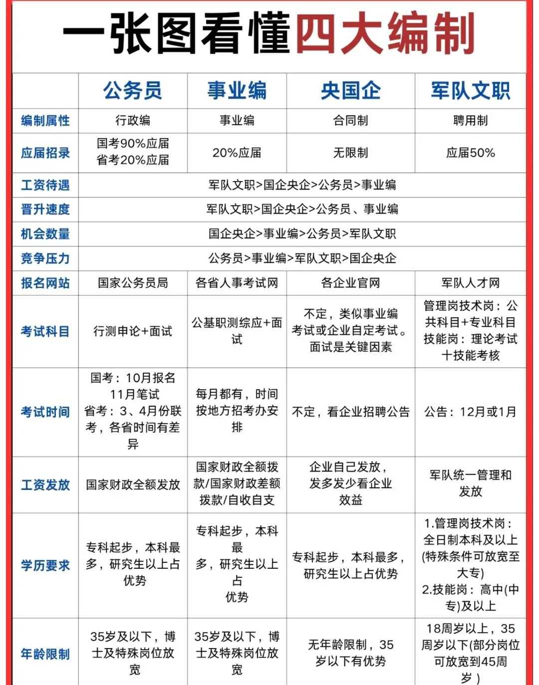
四大编制区别有哪些
2026-04-15 16:11:38
昌翰用小姐姐
小姐姐
四大编制区别有哪些
猜你喜欢
图片对比了民国时期县政府编制:北洋政府时期县知事公署共31人,设内务、财政、教育
2026-04-13
饮者流明
标签:
北洋政府
警察
“中国你别逼我,我有权选择跟台湾当局做“朋友”,你管不着”帕劳总统惠恕仁最近在新
2026-04-14
刚好漆点半
标签:
帕劳
台湾
现在年轻人考个基层岗位,政审恨不得连你家亲戚犯过啥事都扒个底朝天。可你看看郑州
2026-04-15
顺遂皆安
标签:
政审
郑州
退休
马英九基金会这回场面十分尴尬,一场董事会竟直接流会。4月13日,马英九亲自召集会
2026-04-14
半芹看历史
标签:
马英九
绿营
台“行政院长”卓荣泰发表严正声明。巴西驻台办事处的处长说了句大实话。他说台湾
2026-04-15
罗妈观世界
标签:
台湾
卓荣泰
台湾时政
4月14号,越南主席苏林在抵达北京之后,很有意思的是,他并没有开展北京的官方行程
2026-04-14
柳巷清风
标签:
苏林
北京
13日,郑丽文会见美国外事关系协会代表团,并就台湾防务问题表示,开展两岸对话与强
2026-04-14
罗妈观世界
标签:
郑丽文
台湾
台湾时政
炸了!台湾岛内彻底乱了!4月13日这天,台湾政坛像被投了颗深水炸弹,整
2026-04-14
顺来爱吃清谈菜
标签:
台湾
台湾时政
国民党
热门分类
推荐
热榜
军事
NBA
体育
社会
明星八卦
娱乐
财经
科技
汽车
历史
国际
游戏
动漫
公益
搞笑
商业
互联网
数码
国际足球
房产
家居
时尚
科学探索
职场
育儿
股票
教育
影视
情感
热点
中国军情
武器
中国南海
中国足球
亚洲杯
科比
综合体育
CBA
投资
楼市
大咖秀
外汇
创业
风口
SUV
豪车
概念车
优惠
新能源
美国
欧洲
朝日韩
俄罗斯
孕期
街拍
恋爱攻略
婚姻
正能量