万益资讯网
基民谈商业的文章
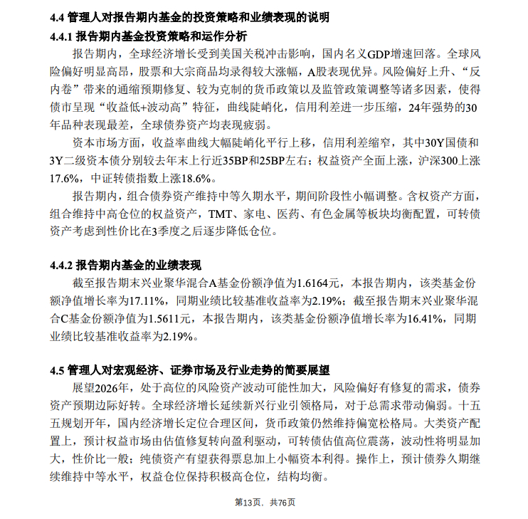
这个固收+产品最近一直没跌,扒了年报原来是配置了TMT、家电、医药、有色金属,这
2026-04-09 09:18
基民谈商业
这个固收+产品最近一直没跌,扒了年报原来是配置了TMT、家电、医药、有色金属,这
这个固收+产品最近一直没跌,扒了年报原来是配置了TMT、家电、医药、有色金属,这
2026-04-09 09:16
基民谈商业
这个固收+产品最近一直没跌,扒了年报原来是配置了TMT、家电、医药、有色金属,这
对我来说“固收+”就像一个“心理安慰剂”,更准确地说,是“退而求其次的无奈选择”
2026-04-08 11:01
基民谈商业
对我来说“固收+”就像一个“心理安慰剂”,更准确地说,是“退而求其次的无奈选择”
刚刷数据,看到一个很牛逼的基金经理,逆势上涨,太强了。
2026-04-08 10:05
基民谈商业
刚刷数据,看到一个很牛逼的基金经理,逆势上涨,太强了。
我很喜欢的固收+产品华夏磐泰,今年一季度有点萎靡啊。
2026-04-07 14:59
基民谈商业
我很喜欢的固收+产品华夏磐泰,今年一季度有点萎靡啊。
上海二手房卖家大幅跳价中介发声价格跳涨的人要么是不着急卖,要么是没有看清现在的形
2026-04-07 14:53
基民谈商业
上海二手房卖家大幅跳价中介发声价格跳涨的人要么是不着急卖,要么是没有看清现在的形
大家热搜的还是赛道型产品为主。
2026-04-07 14:49
基民谈商业
大家热搜的还是赛道型产品为主。
午睡超过1小时,死亡风险+30%??姐妹们谁懂啊!今天一睁眼就看到这个热搜:“午
2026-04-07 13:31
基民谈商业
午睡超过1小时,死亡风险+30%??姐妹们谁懂啊!今天一睁眼就看到这个热搜:“午
今天医药很强啊
2026-04-07 10:15
基民谈商业
今天医药很强啊
百虾大战,现在不养几个虾子都不好意思说自己是打工人。
2026-04-03 18:03
基民谈商业
百虾大战,现在不养几个虾子都不好意思说自己是打工人。
心脏病真是太可怕了
2026-04-03 15:54
基民谈商业
心脏病真是太可怕了
看了一位顶流基金经理的年报,还是在等待春天,他说相信春天一定会到来。只是在等待的
2026-04-02 09:44
基民谈商业
看了一位顶流基金经理的年报,还是在等待春天,他说相信春天一定会到来。只是在等待的
智谱和minimax都涨疯了,资金还在追逐AI。
2026-04-01 09:54
基民谈商业
智谱和minimax都涨疯了,资金还在追逐AI。
刚看到监管出台《短线交易监管若干规定》,大概梳理一下这背后的来龙去脉。其实持股5
2026-04-01 09:25
基民谈商业
刚看到监管出台《短线交易监管若干规定》,大概梳理一下这背后的来龙去脉。其实持股5
持有白酒的基民,情绪已经快到崩溃的边缘了。
2026-03-31 17:03
基民谈商业
持有白酒的基民,情绪已经快到崩溃的边缘了。
第一页
作者信息
基民谈商业
感谢大家的关注
分类: 财经
热门分类
推荐
热榜
军事
NBA
体育
社会
明星八卦
娱乐
财经
科技
汽车
历史
国际
游戏
动漫
公益
搞笑
商业
互联网
数码
国际足球
房产
家居
时尚
科学探索
职场
育儿
股票
教育
影视
情感
热点
中国军情
武器
中国南海
中国足球
亚洲杯
科比
综合体育
CBA
投资
楼市
大咖秀
外汇
创业
风口
SUV
豪车
概念车
优惠
新能源
美国
欧洲
朝日韩
俄罗斯
孕期
街拍
恋爱攻略
婚姻
正能量