江淮2024年预kui17.7亿;
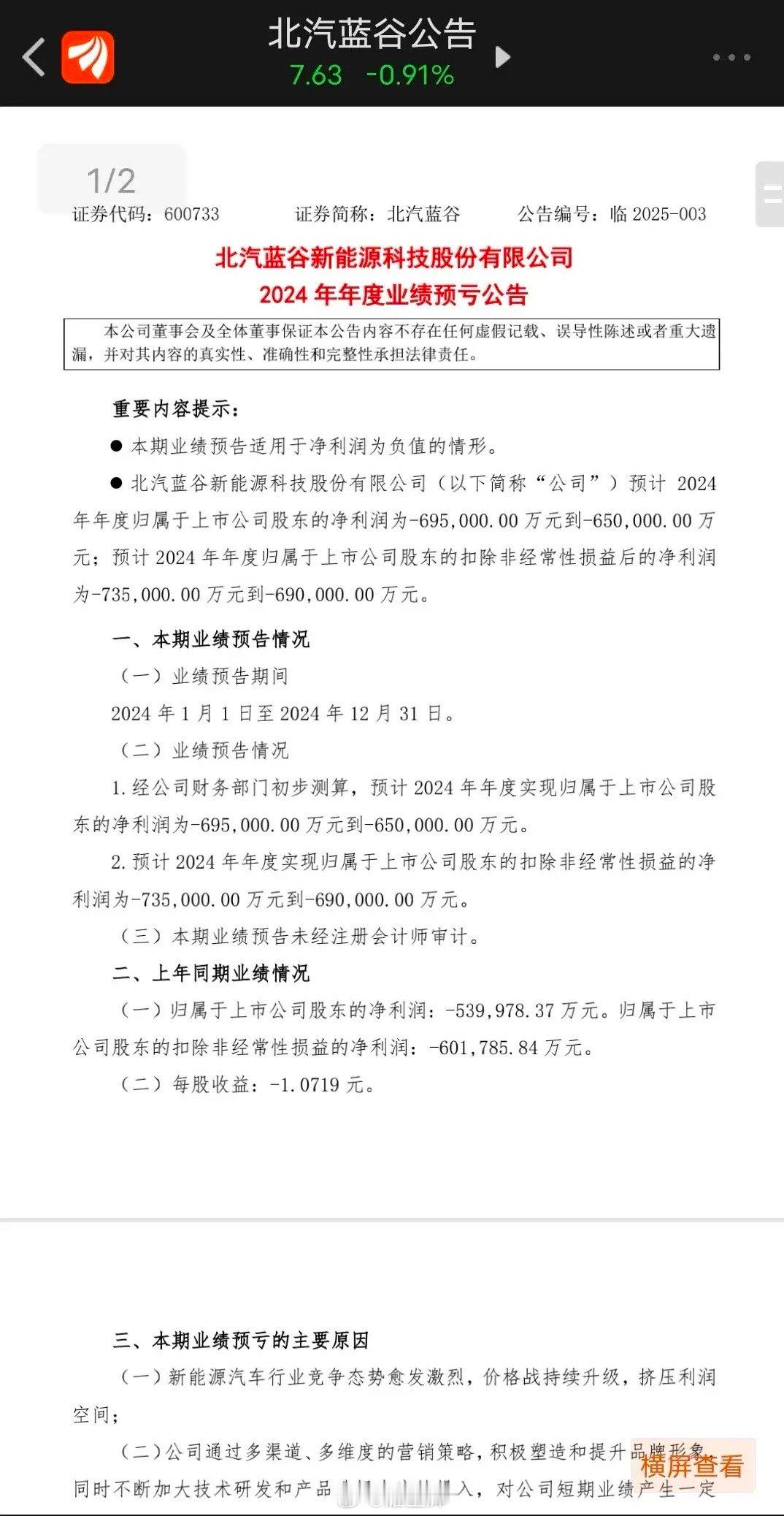
蓝谷2024年预kui70亿左右;
上汽2024年预kui(扣非)近40亿。
恐怖的是,上汽2023年盈利100多亿,今年居然。。。
赛力斯笑了,预盈利50多亿!
再次说明,选择大于努力!



江淮2024年预kui17.7亿;
蓝谷2024年预kui70亿左右;
上汽2024年预kui(扣非)近40亿。
恐怖的是,上汽2023年盈利100多亿,今年居然。。。
赛力斯笑了,预盈利50多亿!
再次说明,选择大于努力!



作者最新文章
热门分类
体育TOP
体育最新文章