万益资讯网
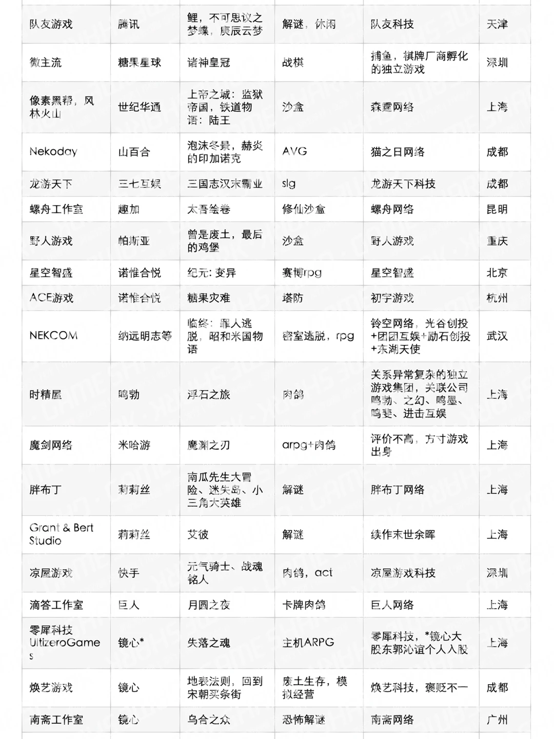
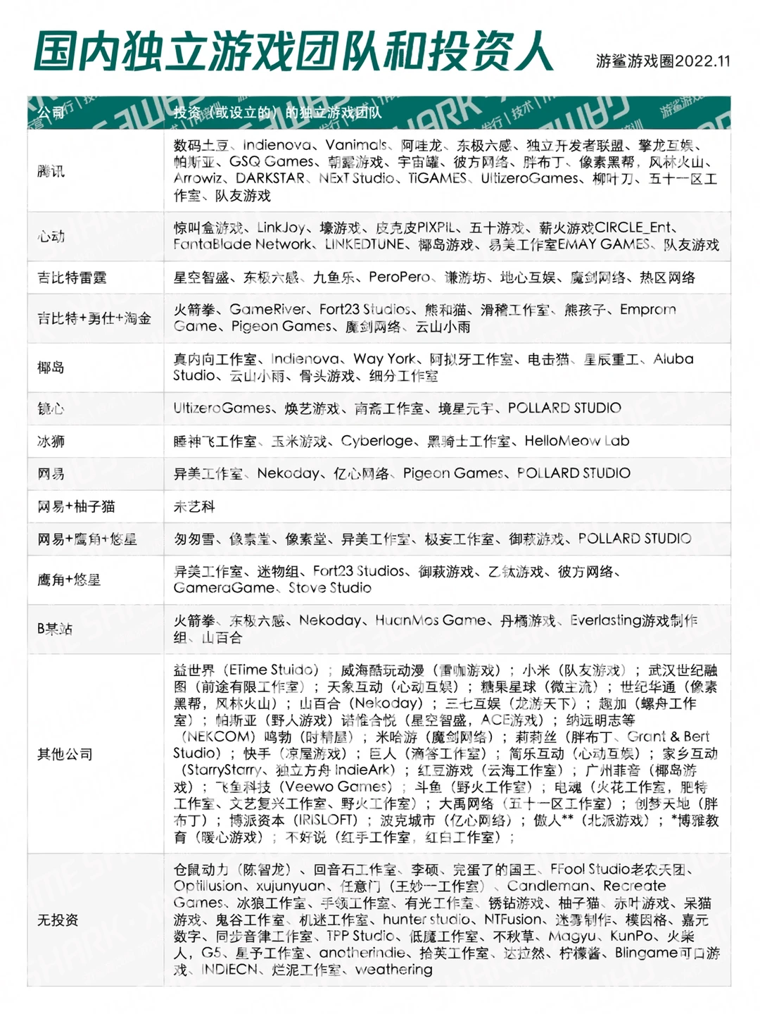
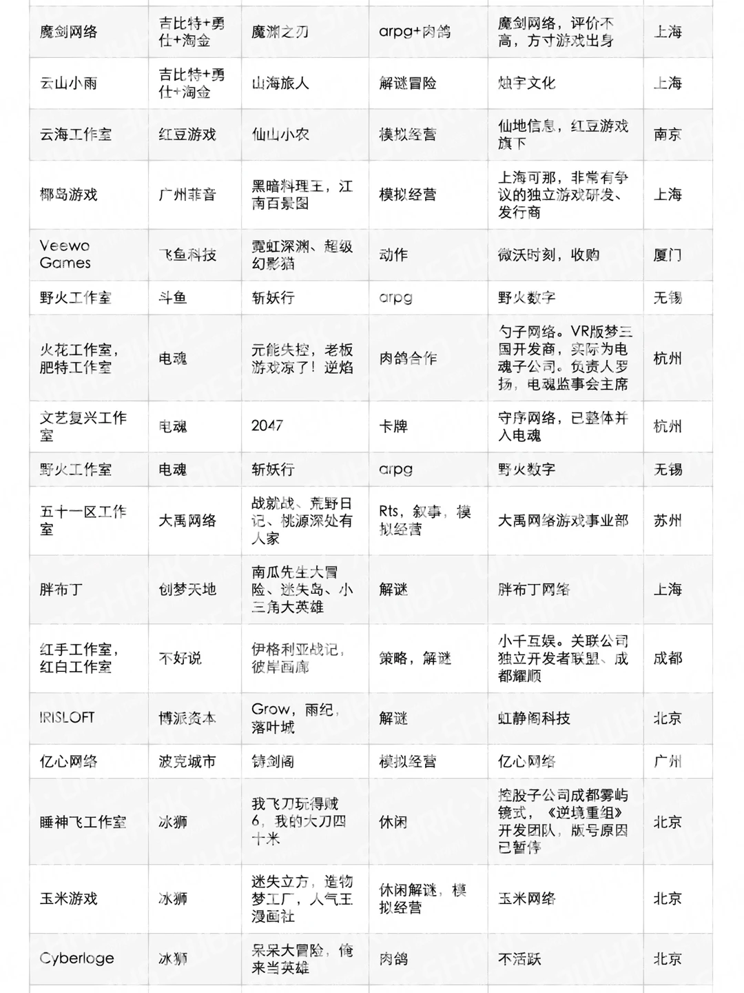
国内有哪些独立游戏公司(下)
翰藻说课程
2025-12-21 00:23:46
游戏公司 游戏行业 独立游戏 独立游戏开发
0
阅读:13
猜你喜欢
kplK吧热议:钟意没想道自己发微博引发了蝴蝶效应
kpl
微博
瓜田王子
2026-01-17
嗑颜bot张元英ig更新
张元英
ig
嗑颜bot
2026-01-16
Noone直播跟弹幕互动聊相比如今这种被无限弱化对线概念的中路和平补刀版本更怀念
刀塔先知道
2026-01-17
日前,葡萄牙EuroGamer发布文章,似乎意外泄露了多款Switch2独占游
switch
任天堂
宝可梦
主机掌机类游戏
switch2来了
2026-01-18
大熊老师也上央视了,排面
央视
万能的大熊
央视频
欧美明星
猫窝爪机
2026-01-17
Doinb说自己是真的想好好打DOTA,如果出分3000分真的会抑郁,因为作为一
DOTA
金泰相
世界冠军
lpl
燕辞君
2026-01-17
第一把竟然AL翻盘了,BLG上下路对线都打爆了居然还能输,大龙团一波送回去。AL
【1点赞】
blg
沙皇
召唤师Park
2026-01-17
低空防御二人组
沉默的山羊
2026-01-16
翰藻说课程
感谢大家的关注
作者最新文章
1
杭州有哪些游戏公司?(2022年9月)
2
【2023秋招】游戏策划应届生应该达到什么水平
3
【2023秋招】极致游戏/成都游戏公司
4
哪些游戏公司已开始2023届秋招(8月25日)
5
【2023秋招】剑心互娱内推
6
腾讯员工月薪平均8w+?
7
【2023届秋招】游戏文案(剧情)策划介绍
8
校招进米哈游客户端开发岗需要具备哪些能力
9
【2023届秋招】冰川网络内推
10
【2023届秋招】乐狗游戏内推
热门分类
推荐
热榜
军事
NBA
体育
社会
明星八卦
娱乐
财经
科技
汽车
历史
国际
游戏
动漫
公益
搞笑
商业
互联网
数码
国际足球
房产
家居
时尚
科学探索
职场
育儿
股票
教育
影视
情感
热点
中国军情
武器
中国南海
中国足球
亚洲杯
科比
综合体育
CBA
投资
大咖秀
外汇
创业
风口
SUV
豪车
概念车
优惠
新能源
美国
欧洲
朝日韩
俄罗斯
孕期
街拍
婚姻
正能量
教育
TOP
1
内蒙古通辽市一位高三男生,利用课余时间自学中医,不少同学和老师反馈,给他把脉过诊
2
学校查寝时没收的,太可怕了
3
现在的女大学生这么讲究的吗?
4
来了新理发师之前间隔15天理发,现在5天就得理一次发
5
现在的女大学生这么讲究的吗?
6
为啥现在大学生都喜欢这样穿呀,有人清楚不?
7
一些大学老师开始坐班了对此有网友表示说:“读大学的时候,我很羡慕当时的老师,
8
#教育部拟同意设置15所本科学校#
9
厦门大学又给学生悄悄打钱了最近,厦门大学不少学生发现卡里多了一笔钱,还收到一
10
最近一位省教育厅长说了句大实话,捅破了教育圈里一层窗户纸。他说现在学校里有个
教育
最新文章
1
1999年,28岁北大才女田晓菲嫁给自己的美国导师,父母气的咬牙切齿,但田晓菲却
2
【#2026届高校毕业生享6次优惠购票#】#2026届高校毕业生新增2次优惠购
3
我今天才反应过来,咱们国家有些大学,根本就不能叫“大学”。国防大学副战区级,
4
半夜看到这通报,真是让人后背发凉又拍手称快!教育部督导局副局长杨宇,落马了。
5
厦门大学又给学生悄悄打钱了最近,厦门大学不少学生发现卡里多了一笔钱,还收到一
6
高三2班期末考试光荣榜,班级总分前10名同学,第一名何炀瑾565分年级排名8,英
7
“这真是命中注定啊!”刷到一个视频,一位女子记录自己复读一年的成果。去年,她以5
8
最近一位省教育厅长说了句大实话,捅破了教育圈里一层窗户纸。他说现在学校里有个
9
其实,教师也很难,家长在左右教师。昨天晚上,和一个公办中学的教师聊天,这个教师
10
这第三份预测名单一出来,倒是品出点新意思了。单看学校,确实都是各省响当当的“