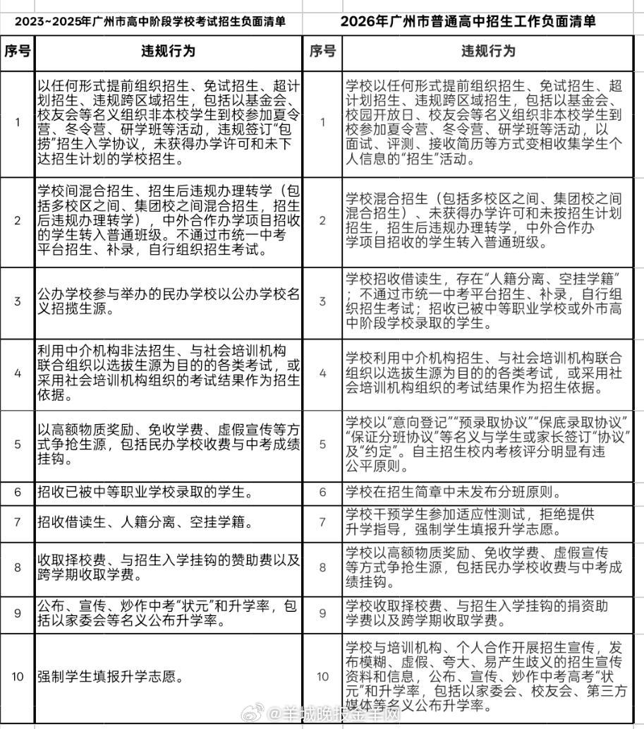
#广州身边事# 【#广州“十条”整肃中考#:多条禁令早已有之,执行才是成败关键】前几天,广州教育部门打出整肃中考的“组合拳”:对内下发“铁腕十条”,对外公布“一模统考”和“招生负面清单”。然而细察之下,“铁腕十条”和“负面清单”内容多为过去政策的延续和重申,10条禁令中,6条早已有之,4条为新增措施。《隽言教育》调查发现,从校长到家长,各方肯定政策精准性的同时,疑虑却高度一致:再好的条文若不能铁面执行、严格落实,恐怕将沦为“纸上禁令”。这场旨在净化教育生态的攻坚战,成败之钥并非政策本身,而在于执行者能否真正做到“零容忍”的严查与惩处。

