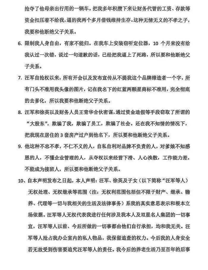
1月3日,84岁的双星名人集团创始人汪海发布公开声明,正式宣布与儿子汪军、儿媳徐英断绝父子及姻亲关系,控诉对方多次“抢公章”“逼宫”,直指其“背叛品牌、背叛老爹”。汪海在声明中列举了9条理由,其中“接班人国籍”被置于首位。 汪海称,儿子汪军与儿媳徐英均为美国身份,强调双星名人是国企改制后的股份制企业,属于中国人的民族品牌,绝不能由外籍人士接班。 感觉国内有一些大企业往往把公司做大了之后就想着怎么转移财产到外国,想尽办法给自己和家人弄个外国籍以方便日后多一条出路。这似乎成了一条不公开的秘密,看看每年移民海外多少富豪就能看出来!这些人靠着中国实现发家致富,挣了大钱了就想着往外跑。根本不知道反哺社会,给社会做贡献,也不想着帮助社会的弱势群体,只想着自己一家人享受。 像汪海这样的才算的上是民族企业家,那一代人都有很强烈的家国情怀,知道国家不容易,自己的财富也是靠国家才有的。他们不允许自己的子女胡编乱造搞一些乱七八糟的东西,不仅会破坏公司运营,还会造成国家财产流失。这样的行为是万万不可得,他能给儿子儿媳列出9大罪状,说明事情真的很严重,心里肯定是伤透了,而且他还把国籍一事放在罪状第一位,说明他得家国情怀是非常重得!反观这年轻一代,只管自己享受,只管自己捞钱,根本没有什么家国荣誉感。 汪海在声明最后表示:彻底打破“血缘接班”的传统。他宣布将成立“双星名人品牌接班委员会”,推行“能人接班”和“职业经理人接班”。为有这样气魄得老企业家点赞,这才是真正得民族企业家,是人民得企业家!


