万益资讯网
支付宝集福春节必备项目,支付宝集五福开始了
睿慈看科技
2026-01-27 17:17:50
支付宝集福春节必备项目,支付宝集五福开始了
0
阅读:0
睿慈看科技
感谢大家的关注
作者最新文章
1
印度疫情会失控吗印度出现的这个病毒叫尼帕病毒,致死率高但人传人能力有限,主要通过
2
REDMI Turbo 5系列发布会时间确定了,1月29日晚19点,不仅全球首发
3
地震预警功能我建议大家都要及时开启华为打开地震预警就在设置——系统——应急预警通
4
12306回应女子买到单人独座这个位置我喜欢
5
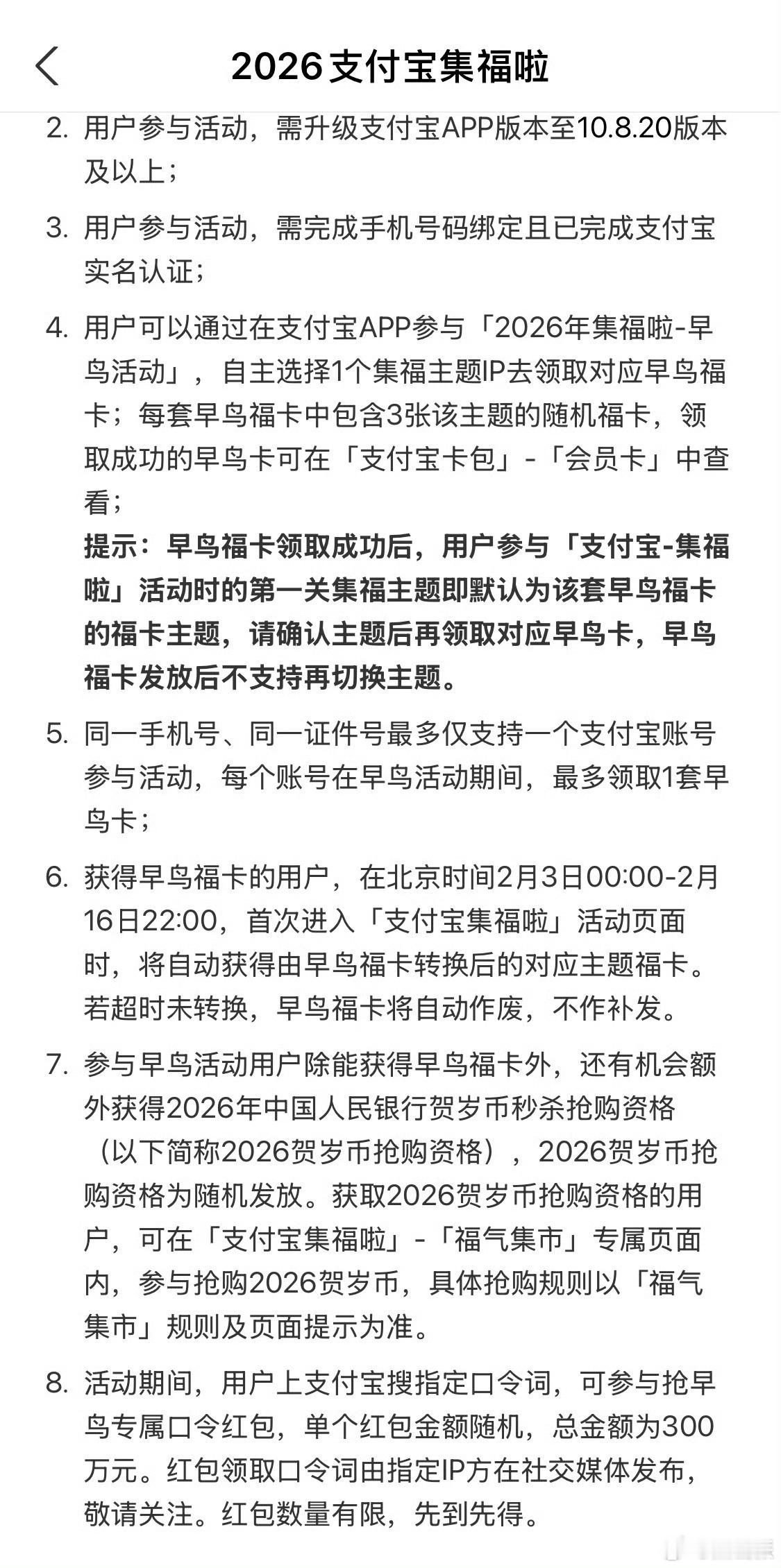
支付宝集福春节必备项目,支付宝集五福开始了
6
AI时代对春联都变简单了,刚刚刷到一个伊利的上联挺有趣的,马伊琍马年选伊利,还真
7
降价能拯救iPhoneAir销量吗按照目前的销量看,想要拯救iPhone Air
8
iOS26.2.1正式版来了iOS26.2.1更新,适配了AirTag二代
9
苹果AirTag2发布昨晚苹果官网上架了全新AirTag单个售价249元,4个套
10
夜深了该放毒了
热门分类
推荐
热榜
军事
NBA
体育
社会
明星八卦
娱乐
财经
科技
汽车
历史
国际
游戏
动漫
公益
搞笑
商业
互联网
数码
国际足球
房产
家居
时尚
科学探索
职场
育儿
股票
教育
影视
情感
热点
中国军情
武器
中国南海
中国足球
亚洲杯
科比
综合体育
CBA
投资
大咖秀
外汇
创业
风口
SUV
豪车
概念车
优惠
新能源
美国
欧洲
朝日韩
俄罗斯
孕期
街拍
婚姻
正能量
科技
TOP
1
这台是什么手机?
2
ProAir正式发布了:6.1mm厚,155g重,6.3寸屏幕小尺寸天
3
好奇去查了一下2025年华为销量最高的五款机型。第一名:nova13第二名:n
4
🔥荣耀杀疯了!沉迷堆大电池根本停不下来7000mAh以上机型直接甩出12款,
5
小米澎湃OS3“超级小爱”内测有更新。以下是更新日志新增部分:【新增】一步直达
6
鸿蒙6.0兄弟们你的手机5A要来了,本次支持多款老机型,下面有图可以看看,预计这
7
马斯克说人类可实现半永生。把大脑拷贝下来,复制到机器人身上,让它替你永生。这对普
8
6.0.0.125SP8开始陆续推送了,快去刷刷你的机型收到了没,快看看有没有
9
如果不想等华为Mate80ProMax,那么今年最被低估的旗舰其实已经诞生
10
荣耀真是不讲武德!看来荣耀X80还要给友商上一课,这下中低端手机又得迎来新一轮“
科技
最新文章
1
来了来了!iPhone18Pro的劲爆前瞻!外媒总结的六大升级点,看完感觉手
2
今年最火的那两家机器人,居然没上春晚?我刚看到消息都愣了一下。宇树那条全网刷屏的
3
腾讯年会抛出王炸!1月26日马化腾在内部大会上明确表态,希望AI应用“元宝”的1
4
我的iPhoneAir没出二手,现在肠子都悔青了。你说大晚上在家带娃,啥都
5
爷青回,iQOO15Ultra首发搭载超感触控肩键,600Hz采样率,双
6
华为官网新春优惠最高降价1800元Pura80系列最高降1500Mate70系
7
图赏!真我Neo8行不行?听哥一句,紫定行
8
好消息,苹果官网开启新春优惠了,最高立省1000。坏消息,没有17系列。不
9
华为Mate80青春版实锤!荣耀X80千元机价位干翻旗舰荣耀X80这波直接
10
谁能想到千元机居然能卷到这种地步?!荣耀X80真机一露面,外网直接刷屏,这堆料程