万益资讯网
熠熠谈汽车的文章
谁能想到,原来星巴克的“星星”也可以用来兑换机场贵宾厅服务、快速安检和机场接送机
汽车
2026-01-02 08:58
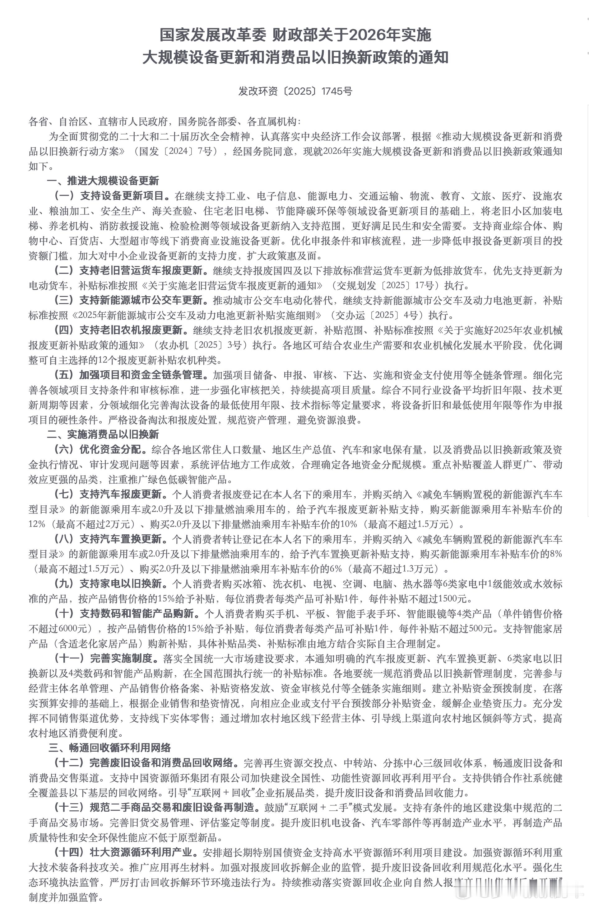
一文看懂2026新一轮国补 2026年一开年就迎来多项重磅政策,其中新一轮国补规
财经
2026-01-02 08:59
四舍五入,也算是看到了2026年元旦的烟火,小米17 Ultra徕卡版真是通透。
科技
2026-01-02 00:00
全球第一家公布2026年销量目标的车企,是吉利!345万辆,同比增长14%,其中
汽车
2026-01-02 00:01
一辆车是否靠谱,销量最具说服力!埃安 i60 上市首个完整月(12月)销量达 1
汽车
2026-01-02 01:46
沃尔沃新年首推新能源购置补贴 这速度和这热点,看来吉利也要让沃尔沃拼了。背后有吉
汽车
2026-01-02 01:44
萝卜叔叔的车的红包 铁粉就是真爱,我往红包里塞了现金大奖,感谢你们对我的死心塌地
社会
2026-01-01 11:58
传统车企速度上来了,一汽丰田之后,一汽奥迪的公布了2025年全年销量达到570,
汽车
2026-01-01 11:58
新年快乐 2026年第一天,一个小目标,愿大家2026年一起都尊界。 一起尊界
汽车
2026-01-01 11:57
铂智3X智能座舱的第一份年度报告,希望2026年能看到我的智驾使用记录。 广州
汽车
2026-01-01 00:01
谁能想到2025年第一张全年成绩单,竟然来自一汽丰田,全年销量805,518辆,
汽车
2026-01-01 00:13
回顾2024年最后一条微博,以及2025年第一条微博,数字记忆还真是挺有趣的。打
科技
2026-01-01 00:12
2025年最后一个工作日,微博金V再次来临,也是为2025年工作画上了一个圆满的
2026-01-01 00:01
2025那些直抵人心的瞬间 期待2026年总结之时,小米17 Ultra徕卡版能
科技
2026-01-01 00:12
小米徕卡镜头下的丰田冠军新能源车,真是绝配。广汽丰田2026年将推出加入小米生态
汽车
2026-01-01 00:13
除非事先说明,否则一切故事都只是对过去的解释,而不是原本的真实模样。
情感
2026-01-01 00:13
徕卡红标看不大清了,2025年最后一个工作日,出市区会见朋友们,晚上哪里有跨年活
科技
2025-12-31 13:59
无论是报废,还是置换,我的两台车刚好都差那么一点时间无法享受补贴,燃油车是201
汽车
2025-12-31 13:59
小米和华为的旗舰机型,外包装上还得是华为RS更上一筹,小米17 Ultra徕卡版
科技
2025-12-31 13:59
2025最后一次 2025年未实现的目标之一就是账号没有被成功收购,明天再努力吧
2025-12-31 13:59
第一页
下一页
熠熠谈汽车
感谢大家的关注
热门分类
推荐
热榜
军事
NBA
体育
社会
明星八卦
娱乐
财经
科技
汽车
历史
国际
游戏
动漫
公益
搞笑
商业
互联网
数码
国际足球
房产
家居
时尚
科学探索
职场
育儿
股票
教育
影视
情感
热点
中国军情
武器
中国南海
中国足球
亚洲杯
科比
综合体育
CBA
投资
大咖秀
外汇
创业
风口
SUV
豪车
概念车
优惠
新能源
美国
欧洲
朝日韩
俄罗斯
孕期
街拍
婚姻
正能量