万益资讯网
一枚十年数学刘国栋的文章
几个重要的不懂式你掌握几个
教育
2024-07-18 12:45
准高二暑假开始卷起来:学习新课直线方程
教育
2024-07-18 12:32
高一衔接课不等式太难了,三节课讲不完!
教育
2024-07-18 12:09
高一数学网课不等式节选
教育
2024-07-17 12:39
新高二暑期讲义印刷完了今天晚上开课
教育
2024-07-17 12:27
新高一讲不等式了!开始变难了
教育
2024-07-16 12:48
高二清北班一轮复习:同构思想比较大小节选
教育
2024-07-16 12:10
不等式专题:琴生不等式在高中的应用
2024-07-15 12:48
孩子们期末进步很大请大家集体喝星巴克
教育
2024-07-15 12:09
高三清北班一轮复习:基本不等式节选
教育
2024-07-15 09:12
高一一上来就加难度而不是开心快乐班
教育
2024-07-12 12:50
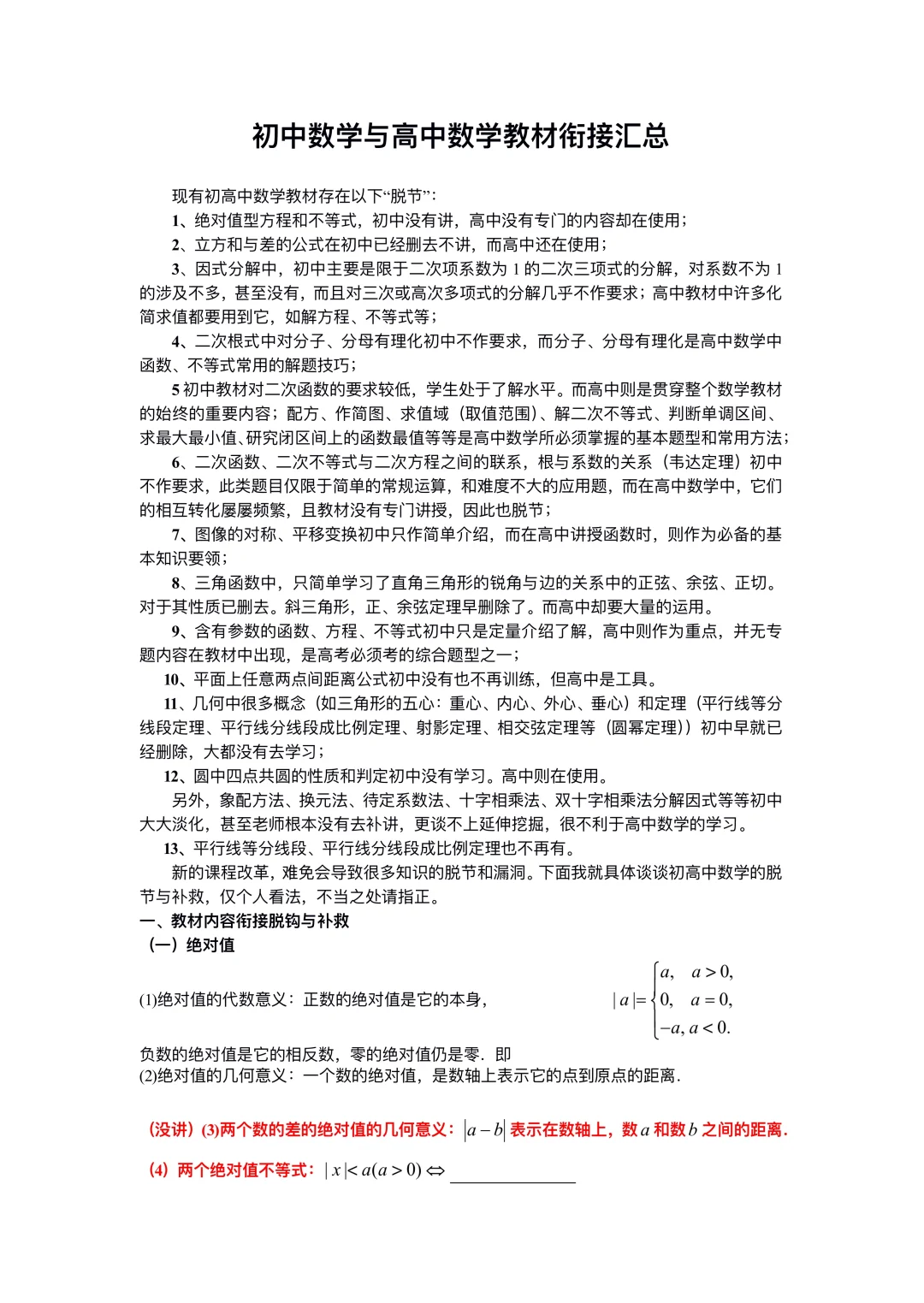
初中数学与高中数学教材衔接汇总
教育
2024-07-13 11:56
清北班一轮复习函数图像和零点两周还没编好
2024-07-12 12:09
分享了一个高一集合的视频居然热门了
2024-07-11 18:10
高一集合中点集的处理方法
教育
2024-07-11 17:48
准高一妈妈都在学分离常数法和换元法求值域
2024-07-10 12:06
高一数学~关于空集的几道变式你掌握了嘛
2024-07-10 14:46
准高一新生暑假预习:一元高次不等式
教育
2024-07-09 22:24
这个假期带领高一学生学数学学疯了
教育
2024-07-08 12:33
刚上高一这个暑假数学学习攻略
教育
2024-07-08 12:25
第一页
下一页
一枚十年数学刘国栋
感谢大家的关注
热门分类
推荐
热榜
军事
NBA
体育
社会
明星八卦
娱乐
财经
科技
汽车
历史
国际
游戏
动漫
公益
搞笑
商业
互联网
数码
国际足球
房产
家居
时尚
科学探索
职场
育儿
股票
教育
影视
情感
热点
中国军情
武器
中国南海
中国足球
亚洲杯
科比
综合体育
CBA
投资
大咖秀
外汇
创业
风口
SUV
豪车
概念车
优惠
新能源
美国
欧洲
朝日韩
俄罗斯
孕期
街拍
婚姻
正能量