万益资讯网
被低估的报告《日本经济下行期的黄金赛道》
凝阳聊商业
2025-12-10 15:03:18
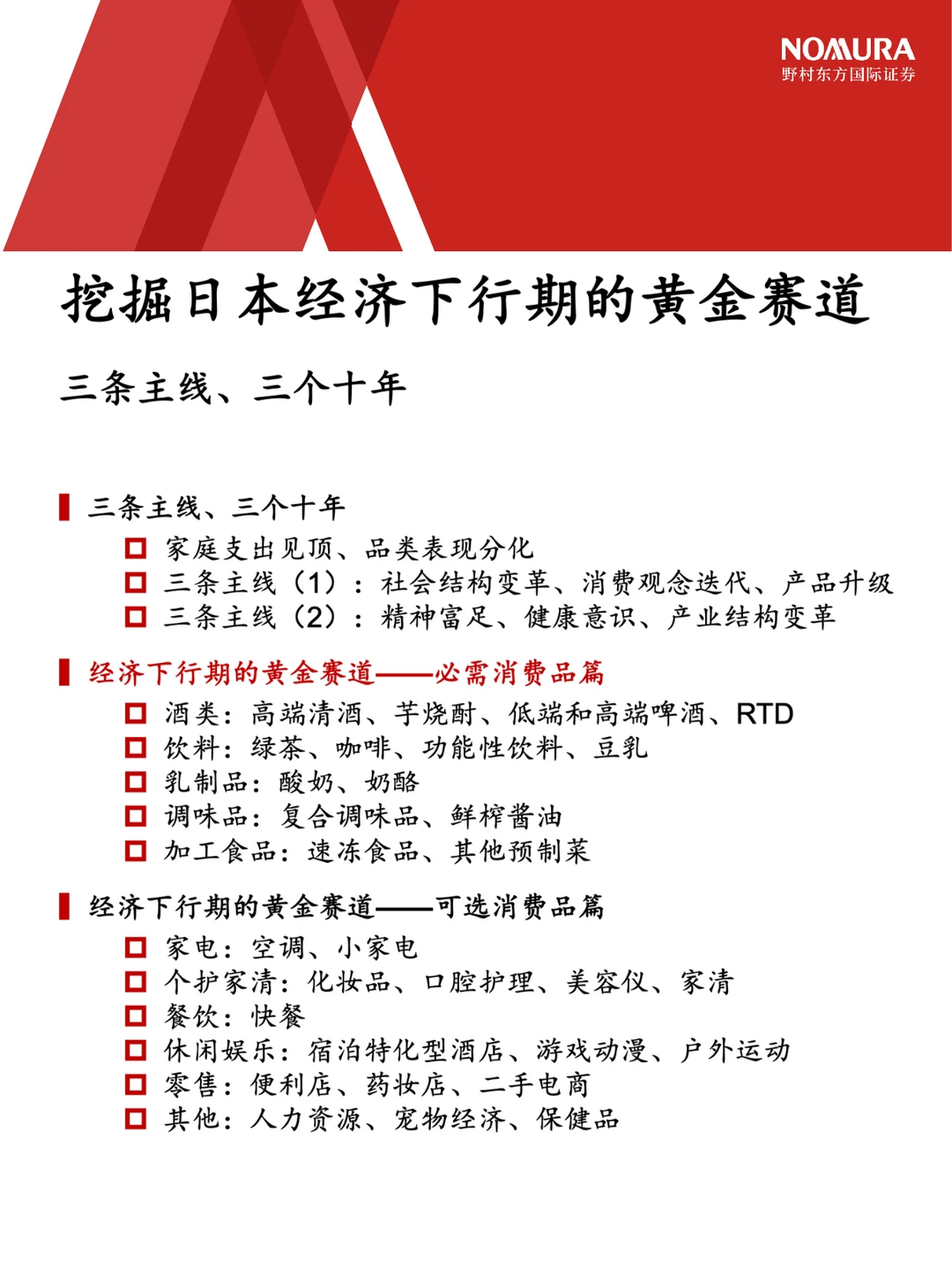
这篇报告原为野村证券发布于2023年2月,即便到了今天仍然值得参考,这个应该是一系列的研究,本篇仅为其中一个主题。只能说历史一直在重复,但是人们不会从历史中吸取教训。无论是作为阅读材料,还是投Z参考,都是值得一看的。时间有限的,看看前四张图。
0
阅读:0
凝阳聊商业
感谢大家的关注
作者最新文章
1
被低估的报告《日本经济下行期的黄金赛道》
2
解读BlackRock最新的2026投资展望🤔
3
人的核心劳动时间就35年,财富主要靠杠杆
4
洪灏、李蓓、付鹏最新硬核投资观点整理🤔
5
读懂恒生科技指数,外资投中国科技的风向标
6
AI处于泡沫之中吗?高盛这篇文章可以看看🤔
7
阿里和小鹏合作,可能是新的价值重估时刻🤔
8
美团再上强度,骑手该告别无社保时代了🚴
9
巴菲特最后来信:慎重选择榜样,并效仿他们
10
有哪些适合入门的投资类好书?🤔
热门分类
推荐
热榜
军事
NBA
体育
社会
明星八卦
娱乐
财经
科技
汽车
历史
国际
游戏
动漫
公益
搞笑
商业
互联网
数码
国际足球
房产
家居
时尚
科学探索
职场
育儿
股票
教育
影视
情感
热点
中国军情
武器
中国南海
中国足球
亚洲杯
科比
综合体育
CBA
投资
大咖秀
外汇
创业
风口
SUV
豪车
概念车
优惠
新能源
美国
欧洲
朝日韩
俄罗斯
孕期
街拍
婚姻
正能量
财经
TOP
1
许家印实在是太聪明了,恒大暴雷后,眼看着2万亿的负债已经还不上了。而许家印造了一
2
预计12月公示,2026年2月正式发布,同年6月起实施另外成本上升,可能导致价格
3
第一财经这也太……
4
这就是现在日系品牌在国内最大的雷,没有之一尤其是在新能源转型必须且只能在中国实现
5
6大银行的消息一出来,我就赶紧把存银行的30万取出来,不是因为急用钱,而是因
6
11月18日,全天封板复盘。
7
年底跨年妖股,你们看好哪个?
8
没有了美国的高科企业,中国大部分企业都没有目标了。[大笑]车子对标小特,手机对标
9
银行行长说,为什么你发不了财?因为,你总是杀死正在为你下金蛋的鸡!人生
10
中国六大国有车企:1.一汽——央企,品牌:红旗、天工2.东风——央企,品牌:
财经
最新文章
1
有人算了一笔账,按当下一年期定存挂牌利率0.95%算,存到这个数就可以躺平了!
2
目前看跨年妖股基本确定来自三个板块:福建板块,不要问为什么?只要想到对面湾湾回归
3
12月8日,金价已经彻底失控了!不是因为金价涨到1328,而是大部分人
4
12.8十大技术交易热门股票点评!1、航天发展:高位十字星,小心出货2、实达集团
5
12月8日有黄金的注意!重点不是涨1300,而是降息要来了!手里有黄金的
6
我靠这“土方法”,在股市里躲过了两次大坑上周整理旧笔记,翻出一张发黄的纸——是三
7
假如年初一万元起步,下面每一步都做对了,12月买哪只股票资产才能突破10亿?一月
8
2025年进入倒计时,跨年妖股到底会花落谁家?1,平潭发展,2,合富中国,3,海
9
我知道有两口子,俩人都不上班。就靠男的在家倒腾股票挣钱,熟悉的调侃叫他股哥。
10
炒股是一门极极其简单的生意:无需办公室、不用带团队、不用看脸色,一部手机就搞定。