万益资讯网
凝阳聊商业的文章
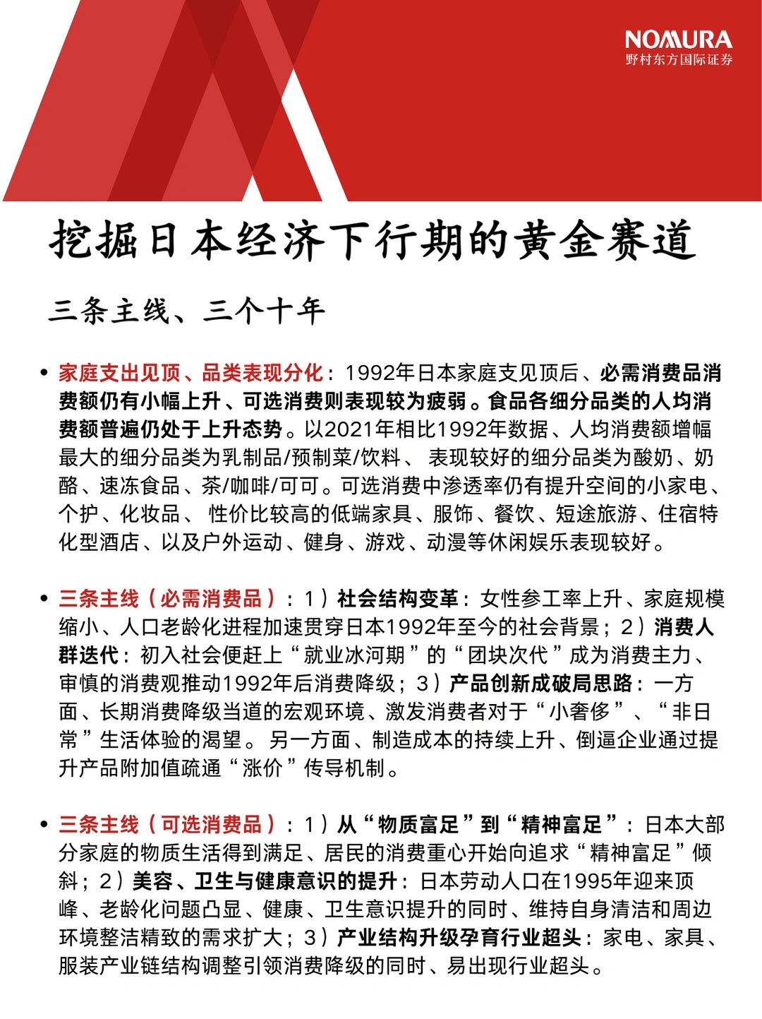
被低估的报告《日本经济下行期的黄金赛道》
财经
2025-12-10 15:03
解读BlackRock最新的2026投资展望🤔
财经
2025-12-08 15:01
人的核心劳动时间就35年,财富主要靠杠杆
财经
2025-12-08 02:48
洪灏、李蓓、付鹏最新硬核投资观点整理🤔
财经
2025-12-02 00:05
读懂恒生科技指数,外资投中国科技的风向标
财经
2025-11-30 00:17
AI处于泡沫之中吗?高盛这篇文章可以看看🤔
财经
2025-11-25 18:14
阿里和小鹏合作,可能是新的价值重估时刻🤔
科技
2025-11-21 15:01
美团再上强度,骑手该告别无社保时代了🚴
社会
2025-11-21 15:00
巴菲特最后来信:慎重选择榜样,并效仿他们
财经
2025-11-12 15:38
有哪些适合入门的投资类好书?🤔
财经
2025-11-12 15:00
世界经济分工体系必然将走向失衡
财经
2025-11-10 15:00
为什么三十岁左右会遇到人生的大坎?
情感
2025-11-04 15:01
读懂中央与地方财政收支逻辑🤔
财经
2025-11-03 15:02
盘点金融领域的优秀女性,你还知道哪些?🤔
财经
2025-11-03 15:01
4000点之后,关注重点就不止在经济了
财经
2025-11-02 15:01
D.E.Shaw这篇黄金研究值得一看🤔
财经
2025-10-27 21:11
如何监测你所在城市的房价?建议看看统计局
房产
2025-10-24 15:04
珍惜TACO的机会,布局主线已经明牌了🤔
2025-11-25 18:14
黄金是最稳固最根本的投资形式|Dalio
财经
2025-10-21 15:01
机构和主权投资者转向有形资产|SAXO
财经
2025-10-27 15:59
第一页
下一页
凝阳聊商业
感谢大家的关注
热门分类
推荐
热榜
军事
NBA
体育
社会
明星八卦
娱乐
财经
科技
汽车
历史
国际
游戏
动漫
公益
搞笑
商业
互联网
数码
国际足球
房产
家居
时尚
科学探索
职场
育儿
股票
教育
影视
情感
热点
中国军情
武器
中国南海
中国足球
亚洲杯
科比
综合体育
CBA
投资
大咖秀
外汇
创业
风口
SUV
豪车
概念车
优惠
新能源
美国
欧洲
朝日韩
俄罗斯
孕期
街拍
婚姻
正能量