万益资讯网
这篇AI生成的游戏动画岗介绍靠谱么?
翰藻说课程
2025-12-25 00:15:07
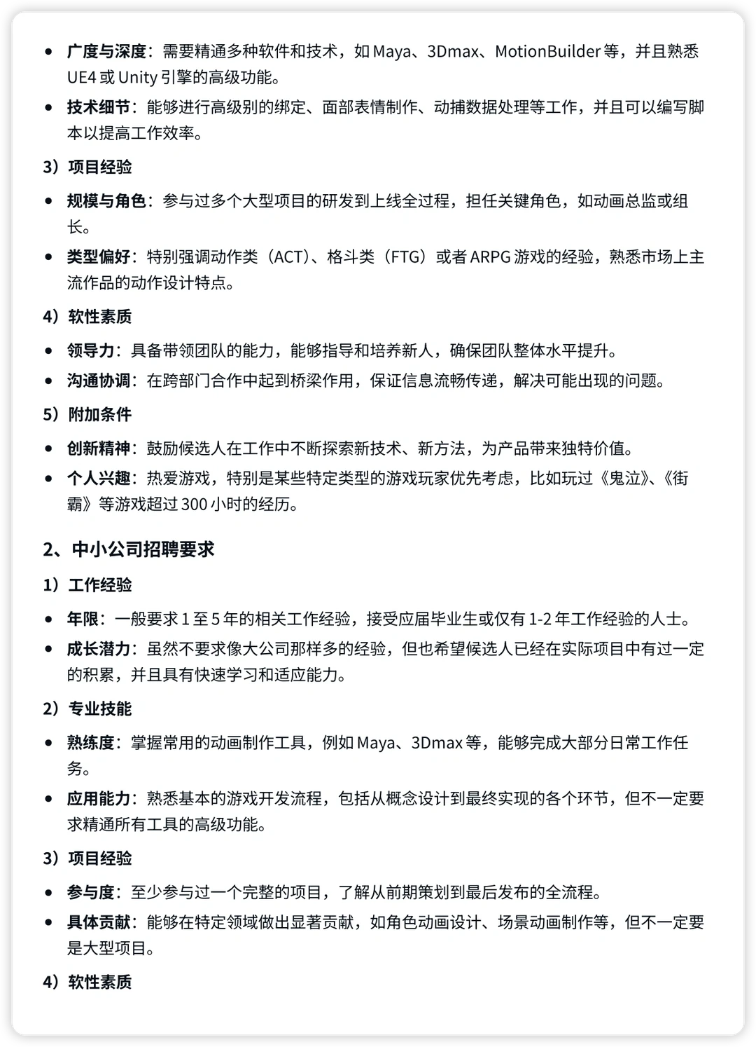
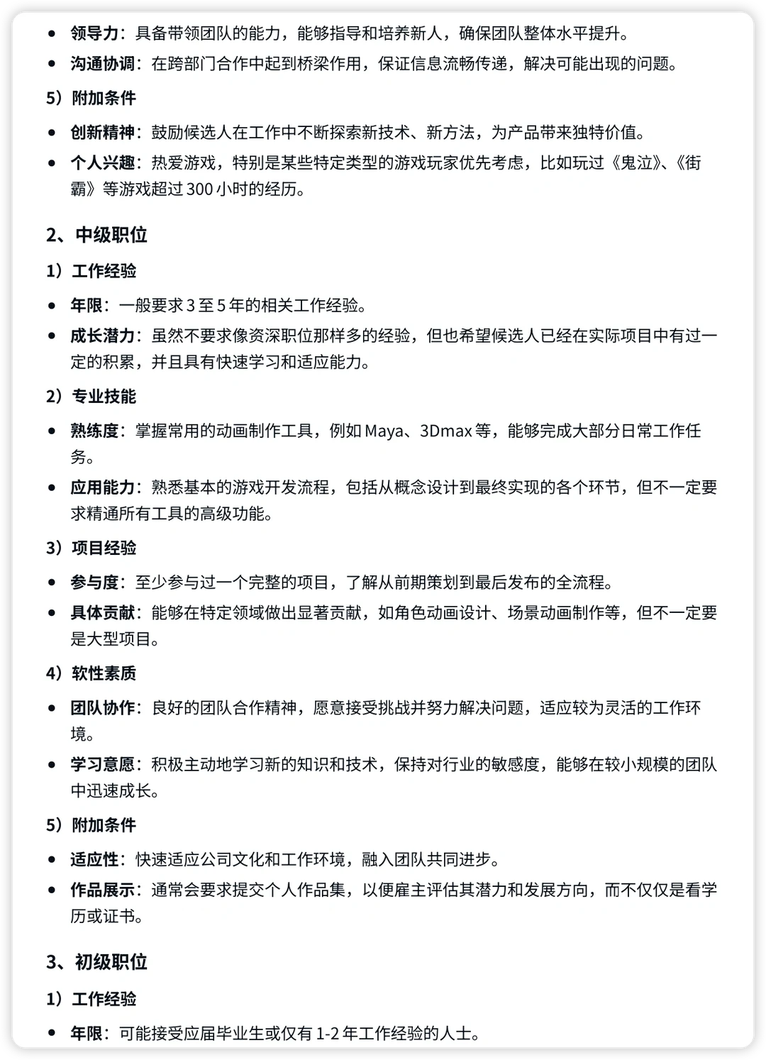
借助AI生成了一篇游戏动画岗位科普,数据源主要是岗位介绍,个人感觉整体逻辑是通的,但不知经不经得起推敲,懂行的朋友可以评价下~
0
阅读:0
翰藻说课程
感谢大家的关注
作者最新文章
1
2025游戏春招阶段统计【游鲨】
2
岗位细化=人才U盘化?
3
才知道阿里的灵魂面甲是蜗牛出来的人开发的,加上完美幻塔、安琪拉帝国神话...
4
游戏行业2025届春招不温不火进行中
5
【2025春招】👀看看大家都在投啥公司
6
昭和$币罗生门
7
聊聊SensorTower2024手游发行商排行榜
8
游戏投资又热闹起来了
9
专业来源多样的游戏策划
10
非得985才能去腾网米莉叠么?
热门分类
推荐
热榜
军事
NBA
体育
社会
明星八卦
娱乐
财经
科技
汽车
历史
国际
游戏
动漫
公益
搞笑
商业
互联网
数码
国际足球
房产
家居
时尚
科学探索
职场
育儿
股票
教育
影视
情感
热点
中国军情
武器
中国南海
中国足球
亚洲杯
科比
综合体育
CBA
投资
大咖秀
外汇
创业
风口
SUV
豪车
概念车
优惠
新能源
美国
欧洲
朝日韩
俄罗斯
孕期
街拍
婚姻
正能量
教育
TOP
1
内蒙古通辽市一位高三男生,利用课余时间自学中医,不少同学和老师反馈,给他把脉过诊
2
学校查寝时没收的,太可怕了
3
现在的女大学生这么讲究的吗?
4
来了新理发师之前间隔15天理发,现在5天就得理一次发
5
现在的女大学生这么讲究的吗?
6
为啥现在大学生都喜欢这样穿呀,有人清楚不?
7
一些大学老师开始坐班了对此有网友表示说:“读大学的时候,我很羡慕当时的老师,
8
#教育部拟同意设置15所本科学校#
9
厦门大学又给学生悄悄打钱了最近,厦门大学不少学生发现卡里多了一笔钱,还收到一
10
最近一位省教育厅长说了句大实话,捅破了教育圈里一层窗户纸。他说现在学校里有个
教育
最新文章
1
1999年,28岁北大才女田晓菲嫁给自己的美国导师,父母气的咬牙切齿,但田晓菲却
2
【#2026届高校毕业生享6次优惠购票#】#2026届高校毕业生新增2次优惠购
3
我今天才反应过来,咱们国家有些大学,根本就不能叫“大学”。国防大学副战区级,
4
半夜看到这通报,真是让人后背发凉又拍手称快!教育部督导局副局长杨宇,落马了。
5
厦门大学又给学生悄悄打钱了最近,厦门大学不少学生发现卡里多了一笔钱,还收到一
6
高三2班期末考试光荣榜,班级总分前10名同学,第一名何炀瑾565分年级排名8,英
7
“这真是命中注定啊!”刷到一个视频,一位女子记录自己复读一年的成果。去年,她以5
8
最近一位省教育厅长说了句大实话,捅破了教育圈里一层窗户纸。他说现在学校里有个
9
其实,教师也很难,家长在左右教师。昨天晚上,和一个公办中学的教师聊天,这个教师
10
这第三份预测名单一出来,倒是品出点新意思了。单看学校,确实都是各省响当当的“