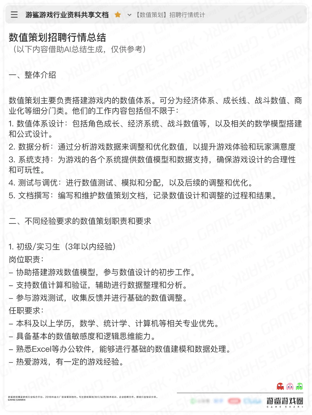
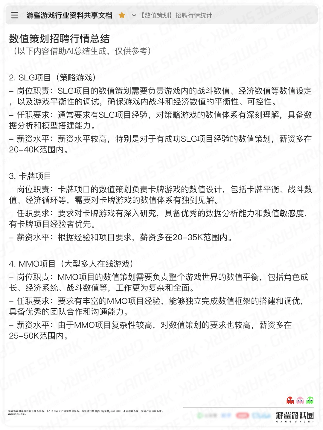
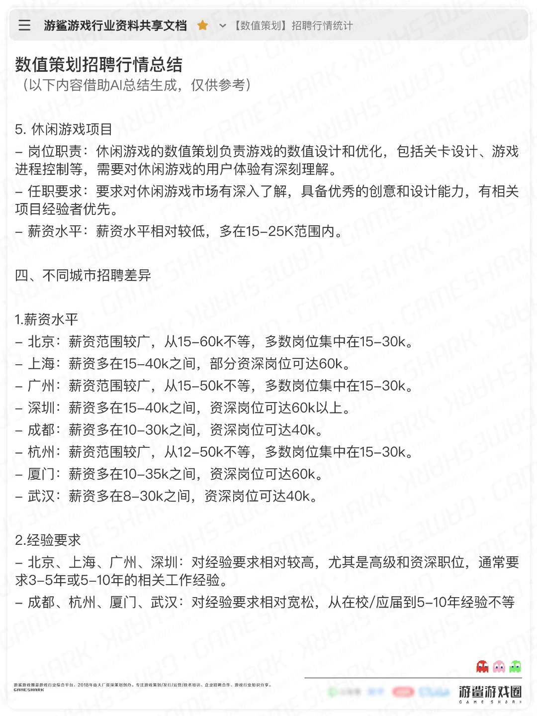
[种草R]统计招聘职位数量:2070个
[拔草R]公司数量:510家
[种草R]月薪区间最高值⬆️平均数:
经验要求→3年以内:18903元
3至5年:28737元
5年以上:37242元
[拔草R]月薪区间最低值⬇️平均数:
经验要求→3年以内:11337元
3至5年:16802元
5年以上:22642元
说明:
0、本表「数值策划」岗位包括数值策划、主数值、数值策划(商业化)
1、薪资待遇数据为各公司招聘数据,与实际情况可能有出入,仅供参考
2、「月薪区间最高值」举例:18-25K,25K为最高值,18K为最低值
3、「年薪区间最高值」举例:18-25K,16薪,则最高值=25K×16=400000(元),未考虑项目奖/签字费/股票等;未标注几薪的数据,按照12薪计算年薪;
4、数据统计时间:2024年5月至今
5、部分内容借助AI总结生成(已标注),仅供参考。
游戏行业














